HOME   LIST
‹–   –›

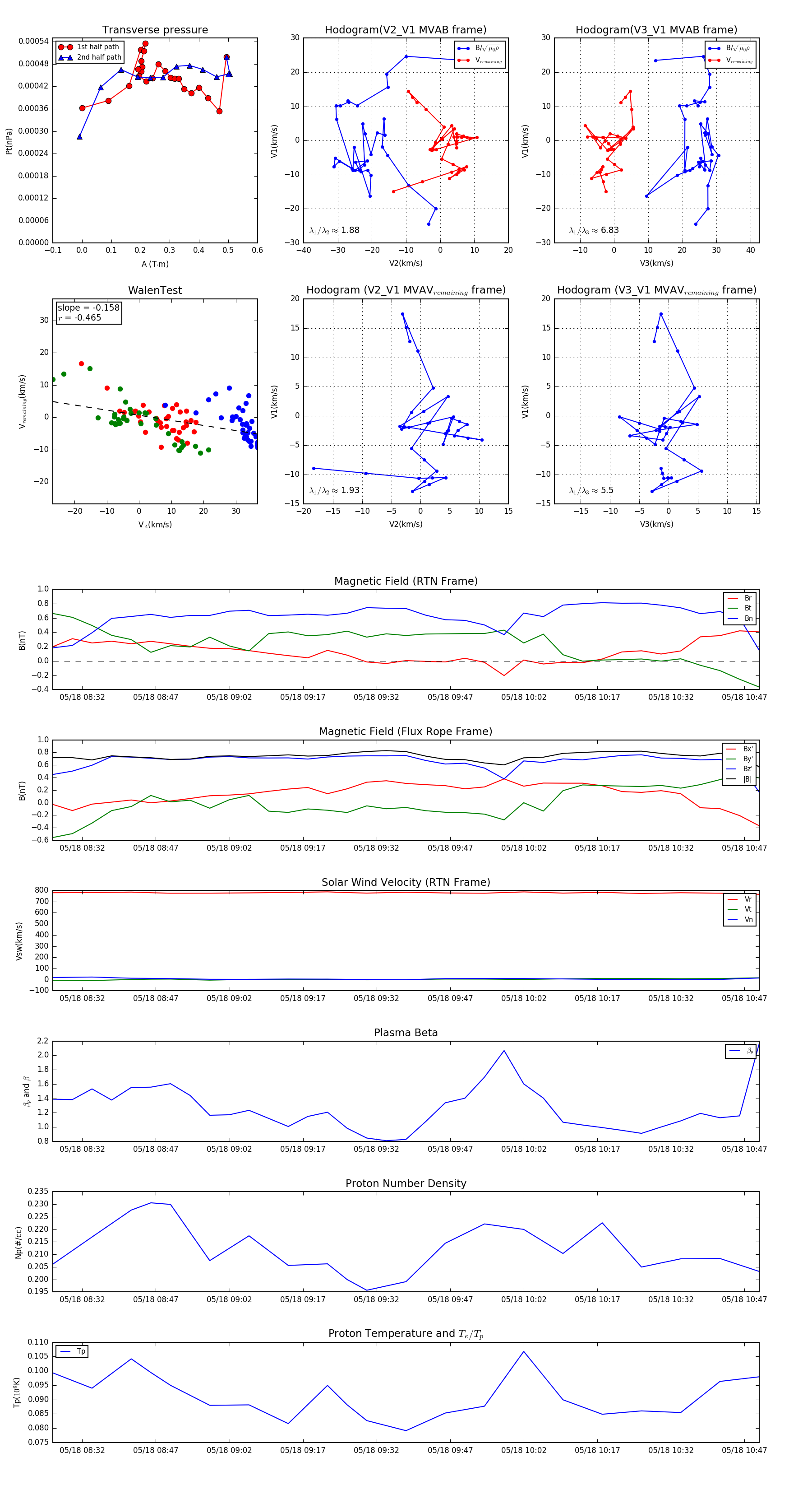
Flux Rope in 1996

Flux Rope Event 1996-05-18 08:26 ~ 1996-05-18 10:50 (145 minutes)


plot