HOME   LIST
‹–   –›

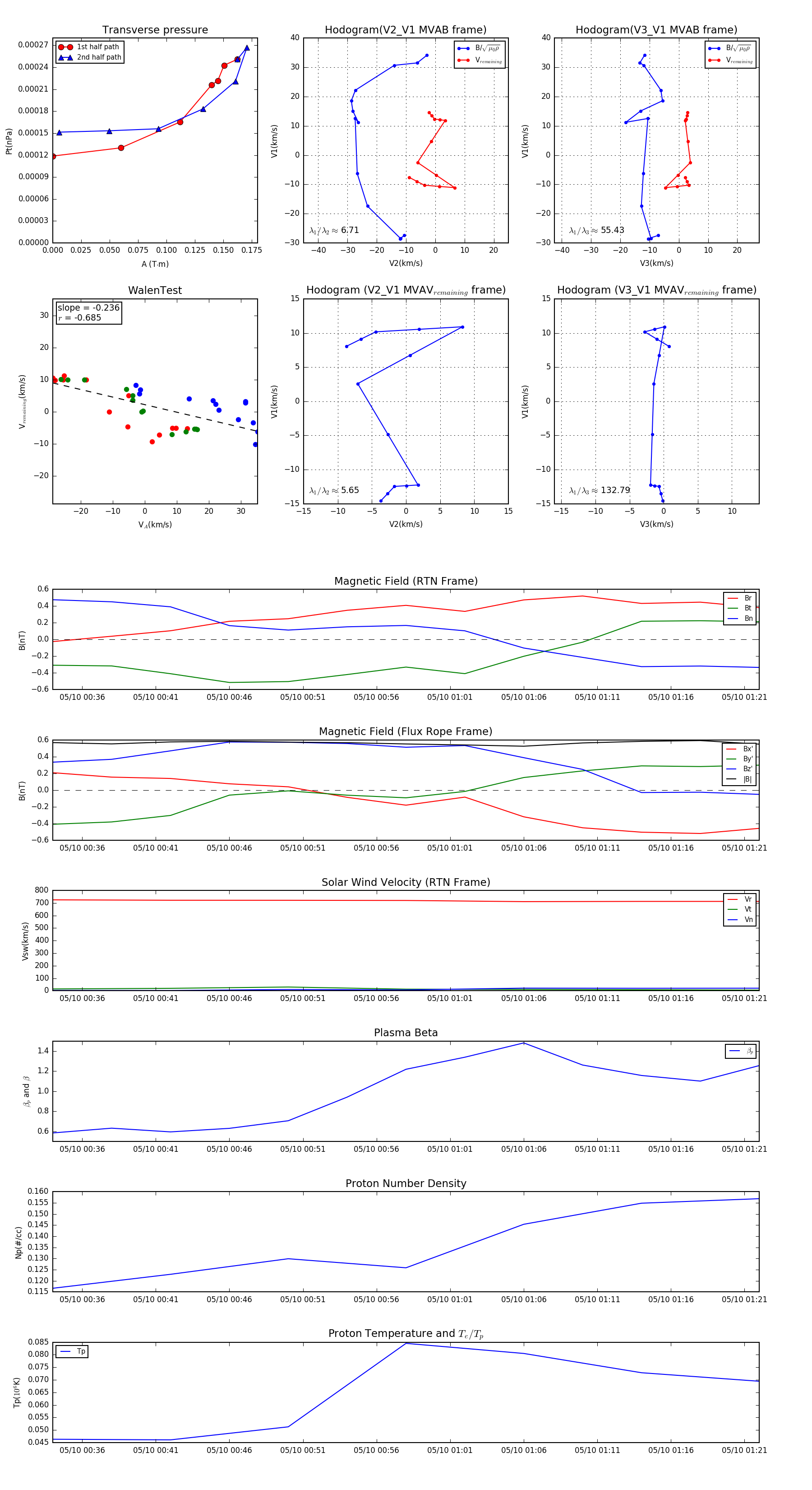
Flux Rope in 1996

Flux Rope Event 1996-05-10 00:34 ~ 1996-05-10 01:22 (49 minutes)


plot