HOME   LIST
‹–   –›

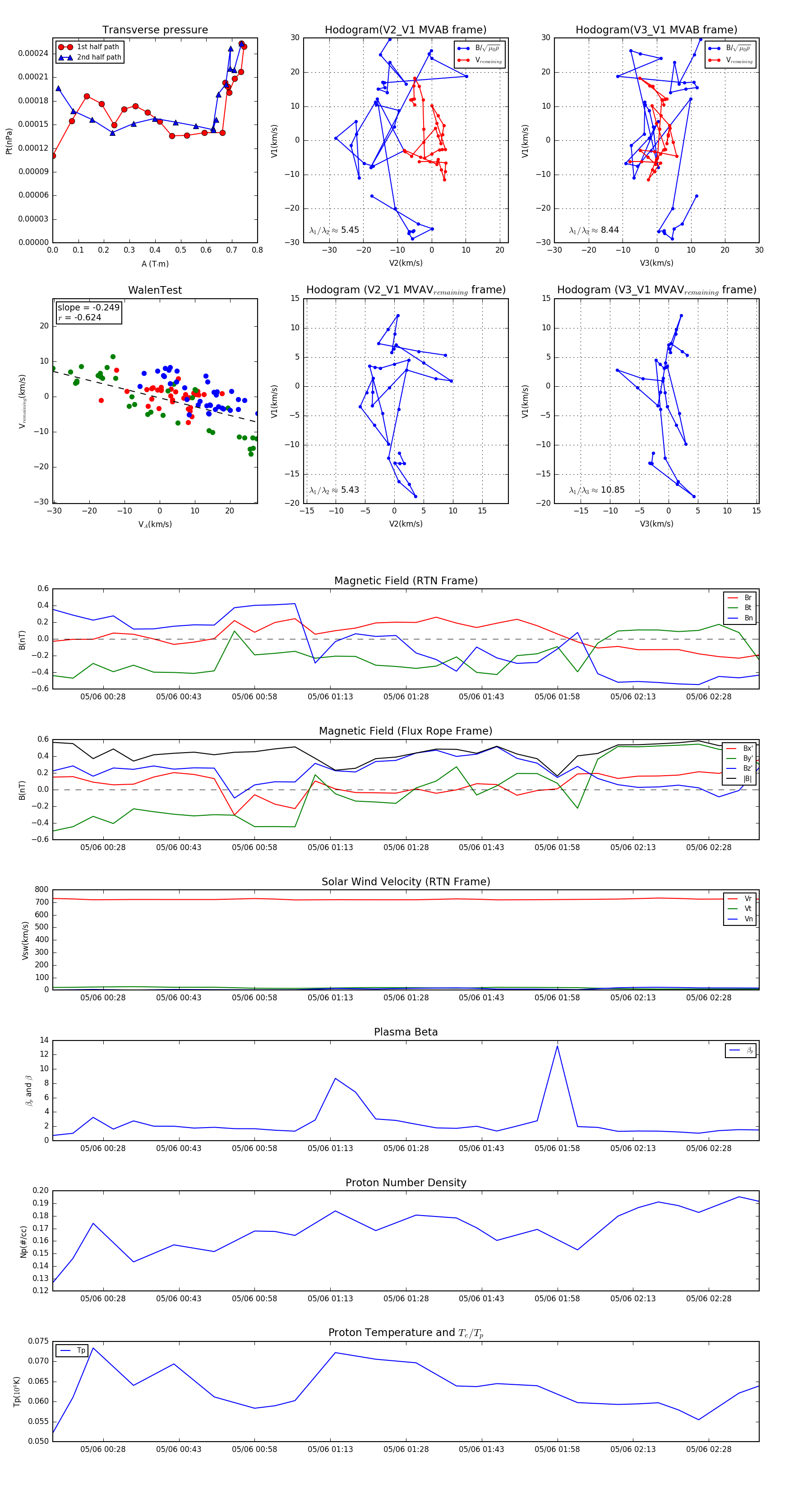
Flux Rope in 1996

Flux Rope Event 1996-05-06 00:18 ~ 1996-05-06 02:38 (141 minutes)


plot