HOME   LIST
‹–   –›

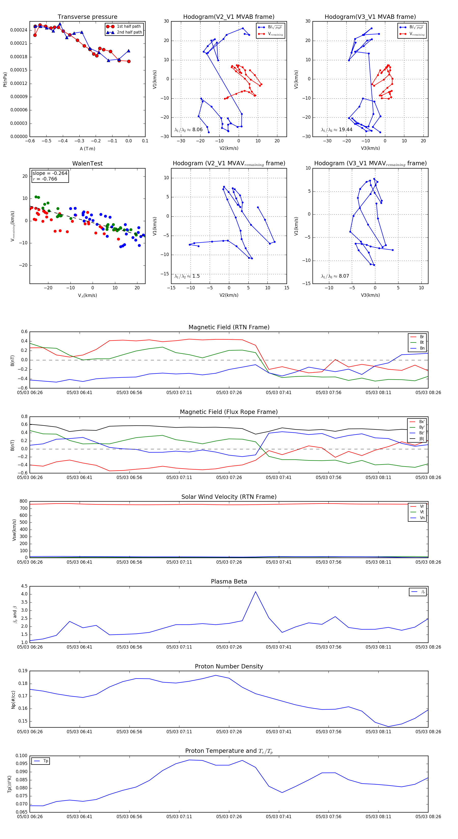
Flux Rope in 1996

Flux Rope Event 1996-05-03 06:26 ~ 1996-05-03 08:26 (121 minutes)


plot