HOME   LIST
‹–   –›

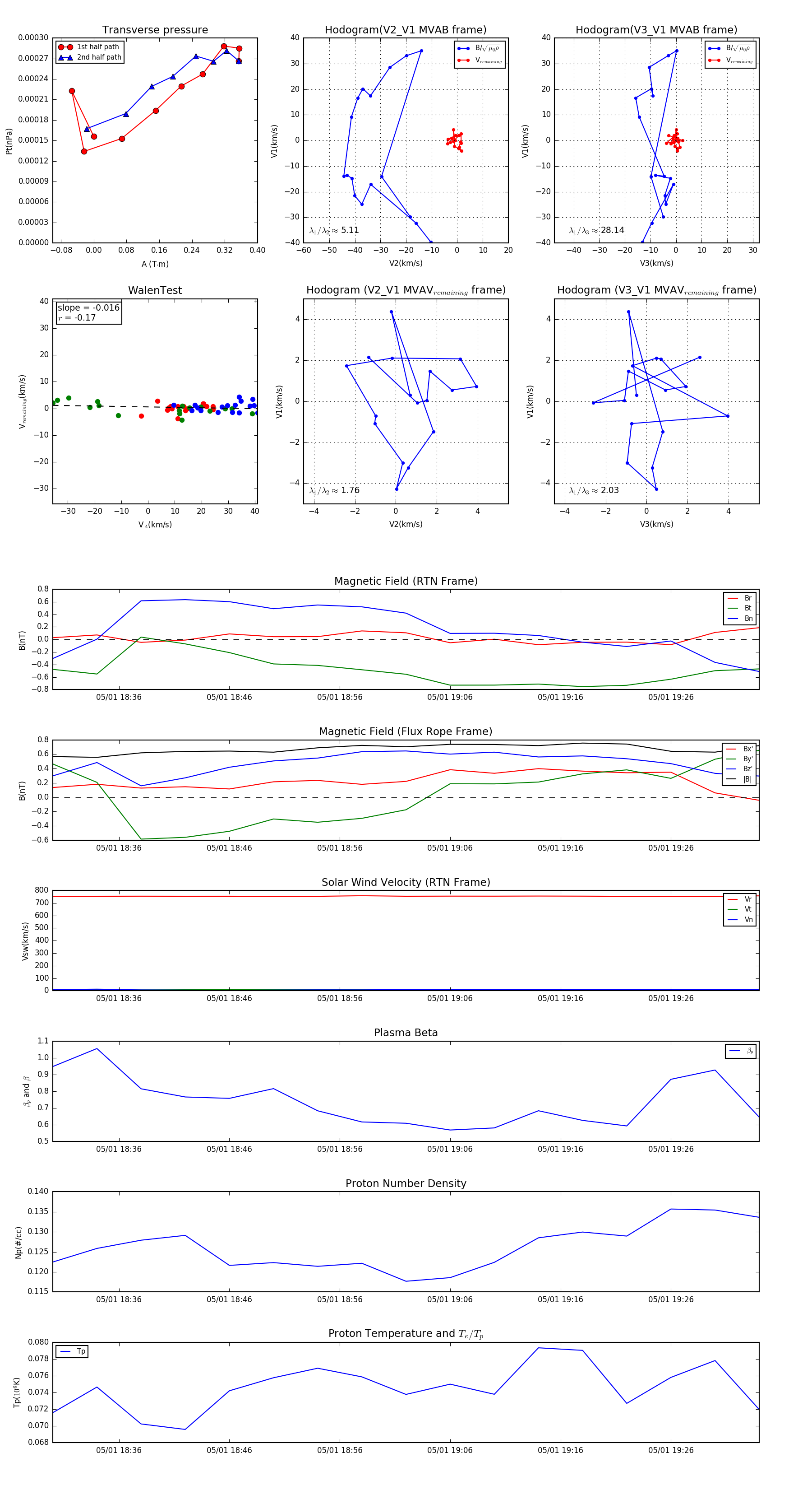
Flux Rope in 1996

Flux Rope Event 1996-05-01 18:30 ~ 1996-05-01 19:34 (65 minutes)


plot