HOME   LIST
‹–   –›

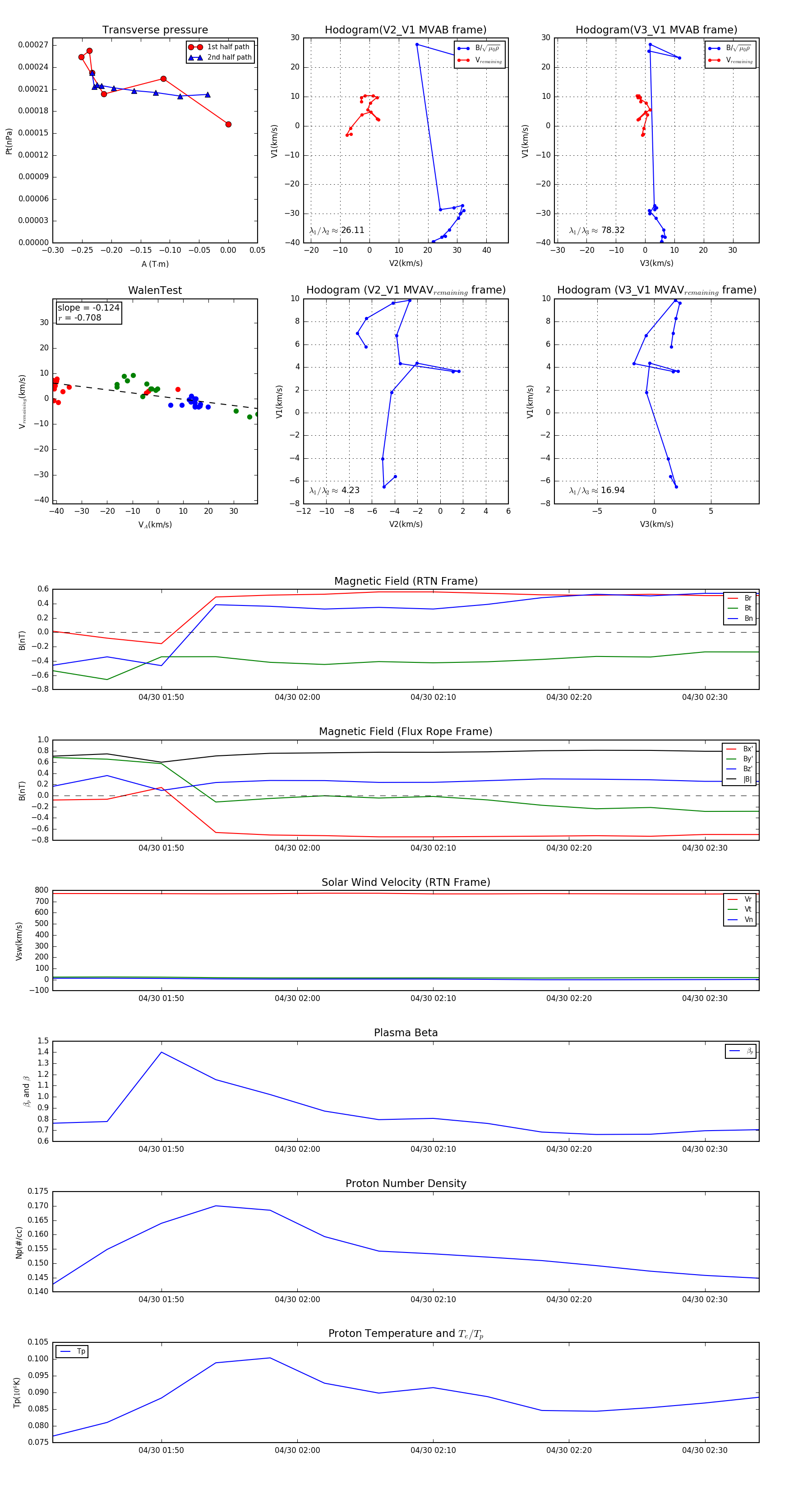
Flux Rope in 1996

Flux Rope Event 1996-04-30 01:42 ~ 1996-04-30 02:34 (53 minutes)


plot