HOME   LIST
‹–   –›

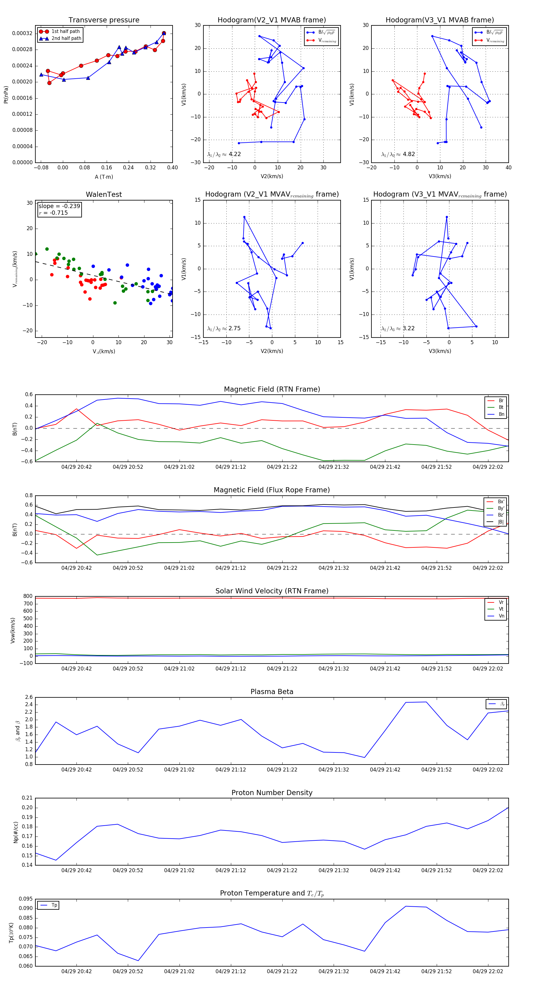
Flux Rope in 1996

Flux Rope Event 1996-04-29 20:34 ~ 1996-04-29 22:06 (93 minutes)


plot