HOME   LIST
‹–   –›

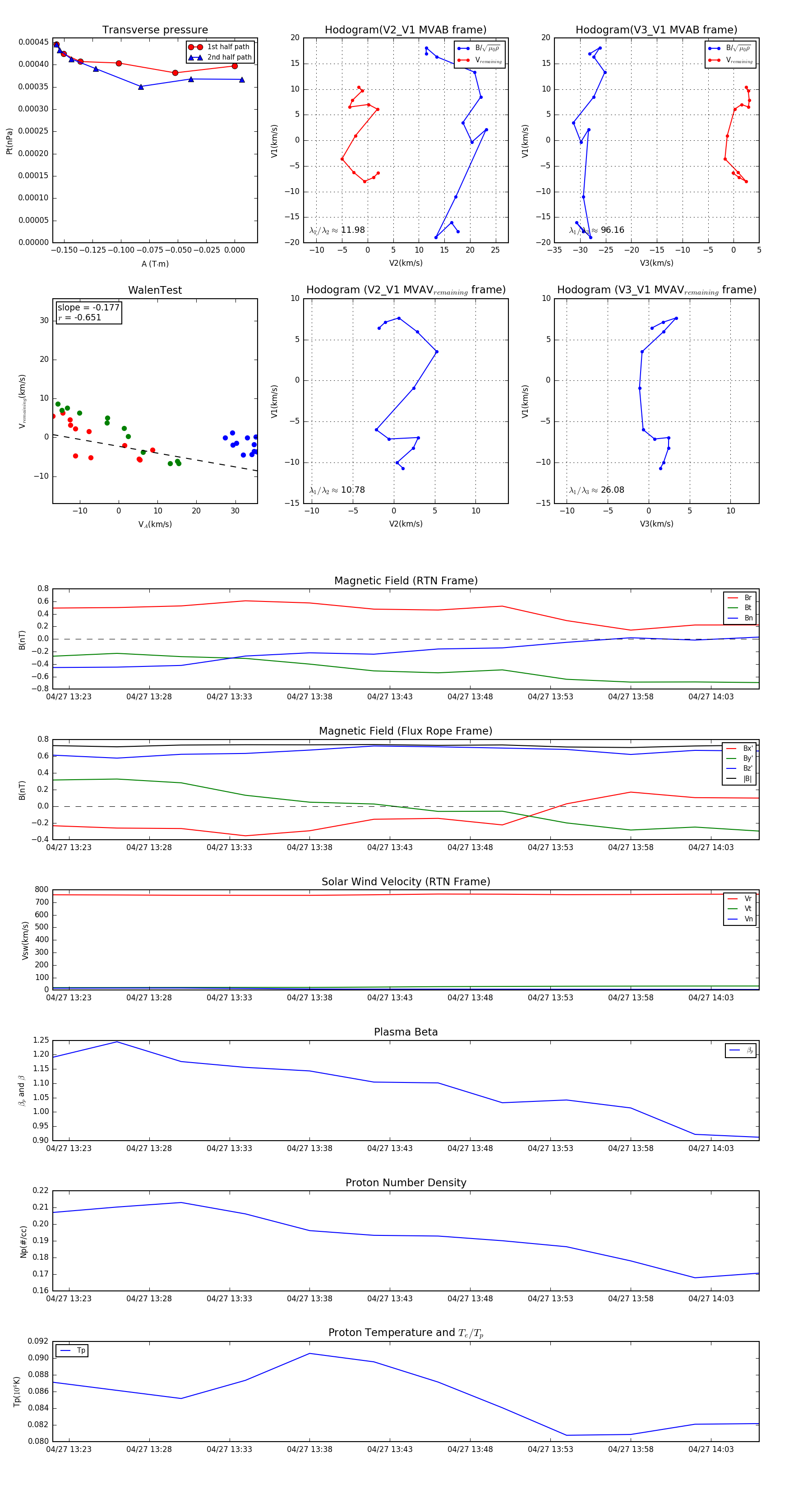
Flux Rope in 1996

Flux Rope Event 1996-04-27 13:22 ~ 1996-04-27 14:06 (45 minutes)


plot