HOME   LIST
‹–   –›

Flux Rope in 1996

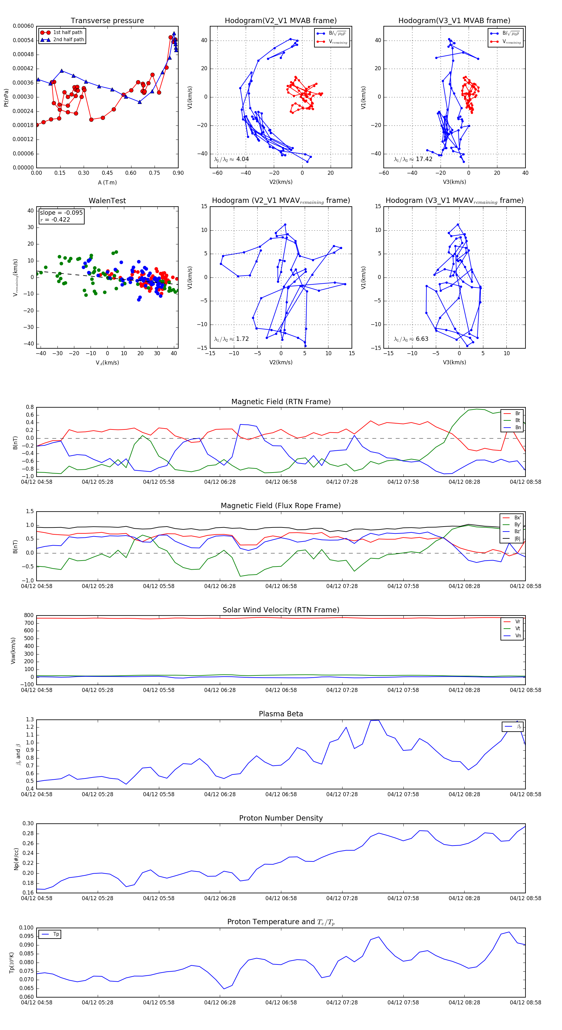
Flux Rope Event 1996-04-12 04:58 ~ 1996-04-12 08:58 (241 minutes)


plot