HOME   LIST
‹–   –›

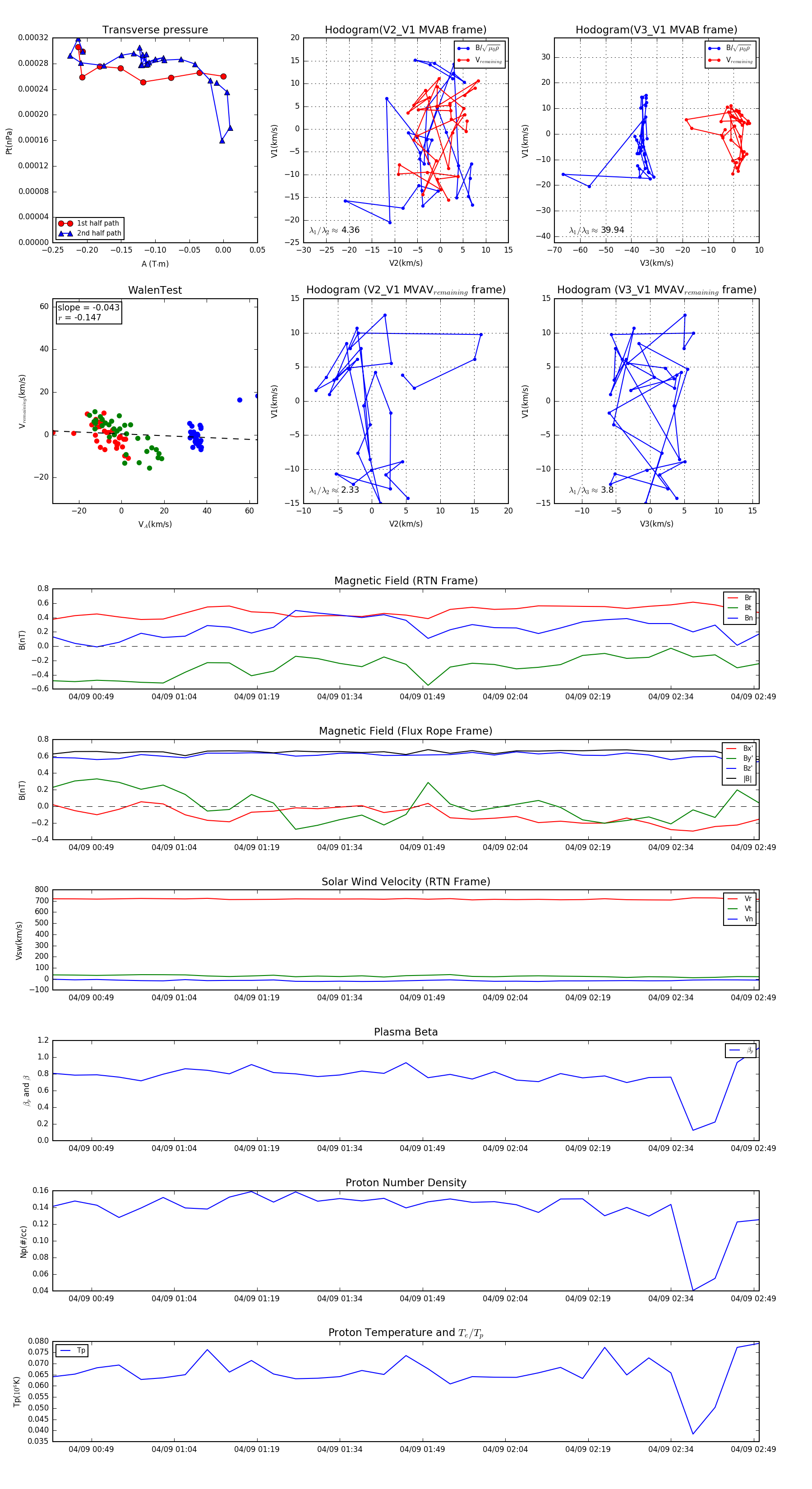
Flux Rope in 1996

Flux Rope Event 1996-04-09 00:42 ~ 1996-04-09 02:50 (129 minutes)


plot