HOME   LIST
‹–   –›

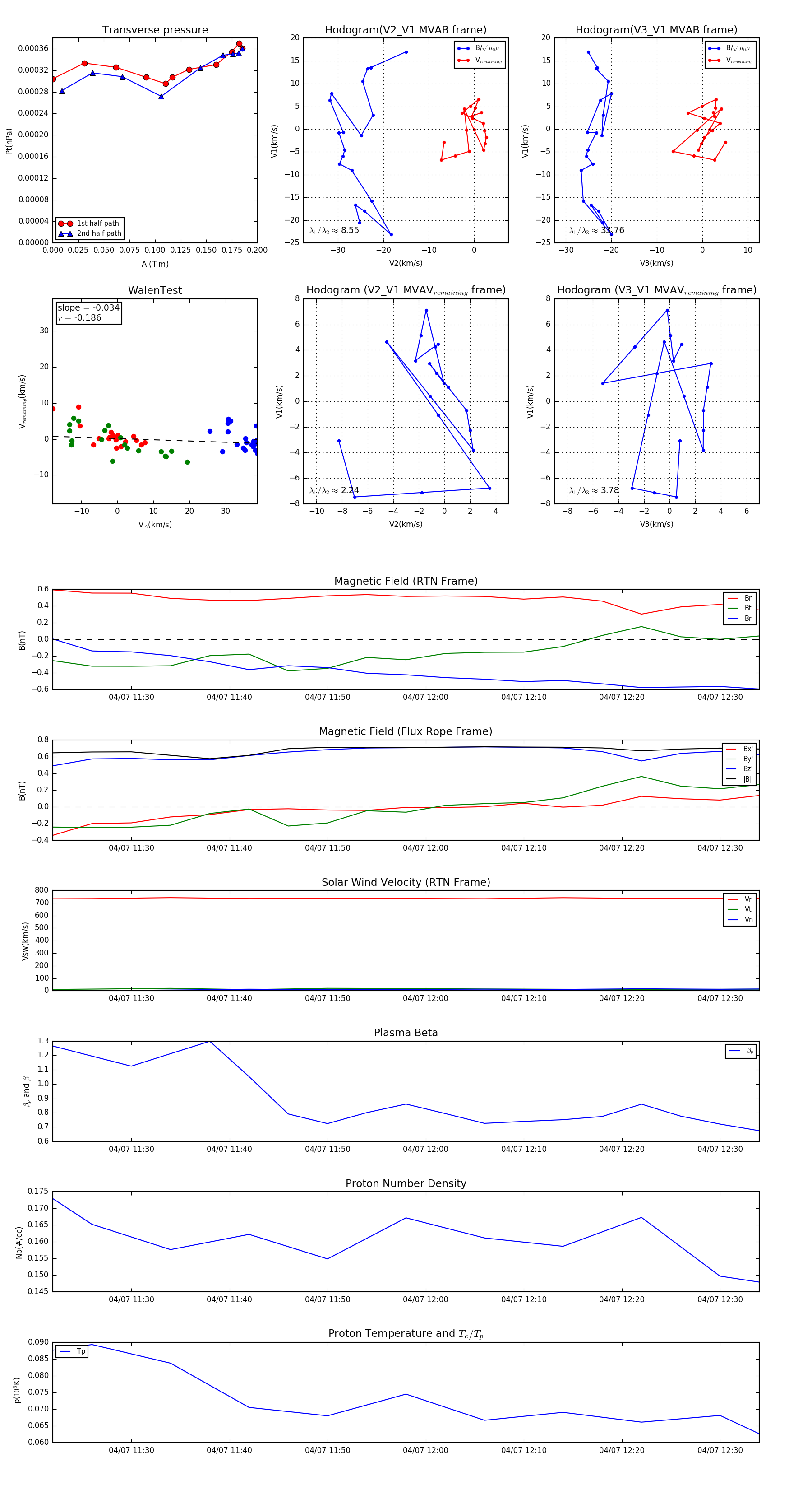
Flux Rope in 1996

Flux Rope Event 1996-04-07 11:22 ~ 1996-04-07 12:34 (73 minutes)


plot