HOME   LIST
‹–   –›

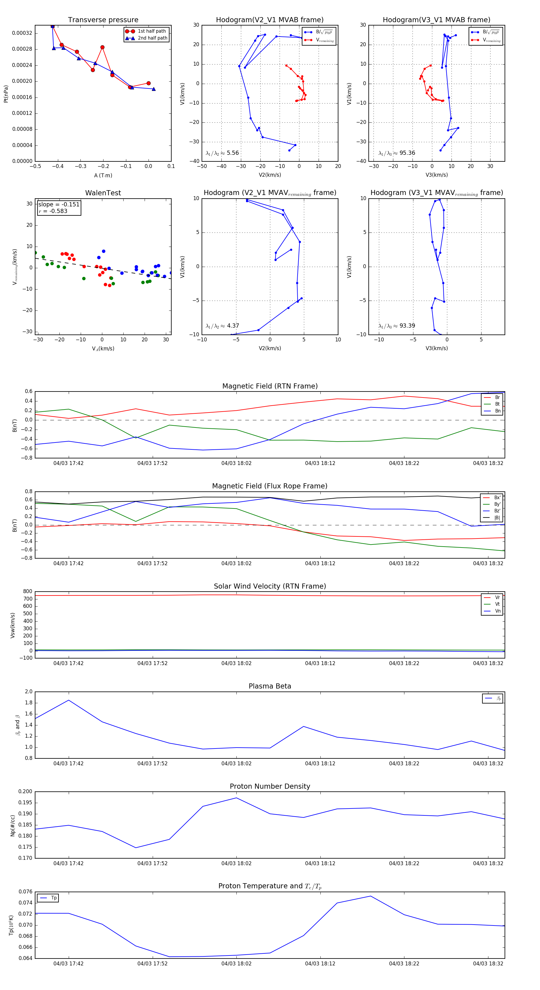
Flux Rope in 1996

Flux Rope Event 1996-04-03 17:38 ~ 1996-04-03 18:34 (57 minutes)


plot