HOME   LIST
‹–   –›

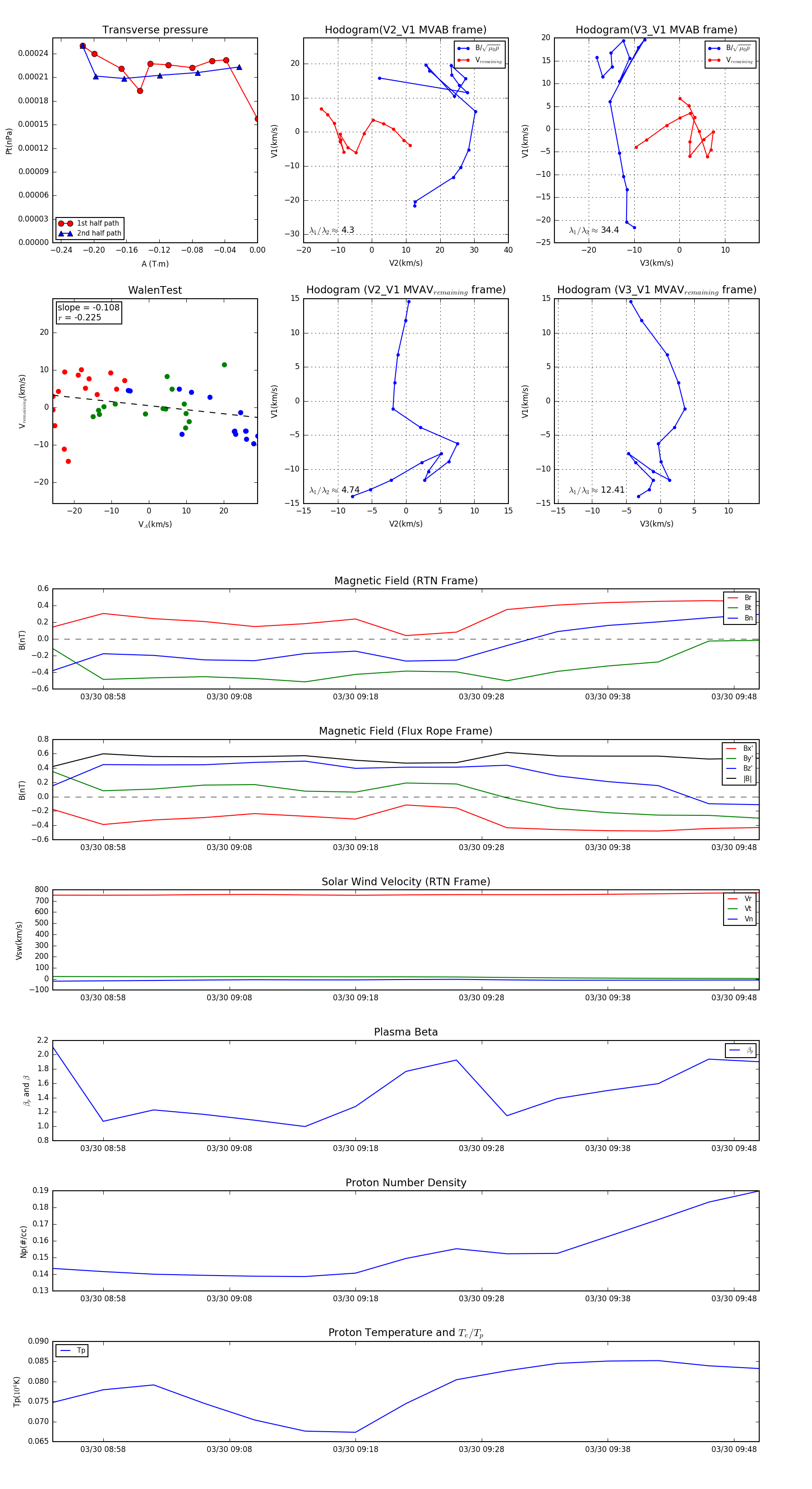
Flux Rope in 1996

Flux Rope Event 1996-03-30 08:54 ~ 1996-03-30 09:50 (57 minutes)


plot