HOME   LIST
‹–   –›

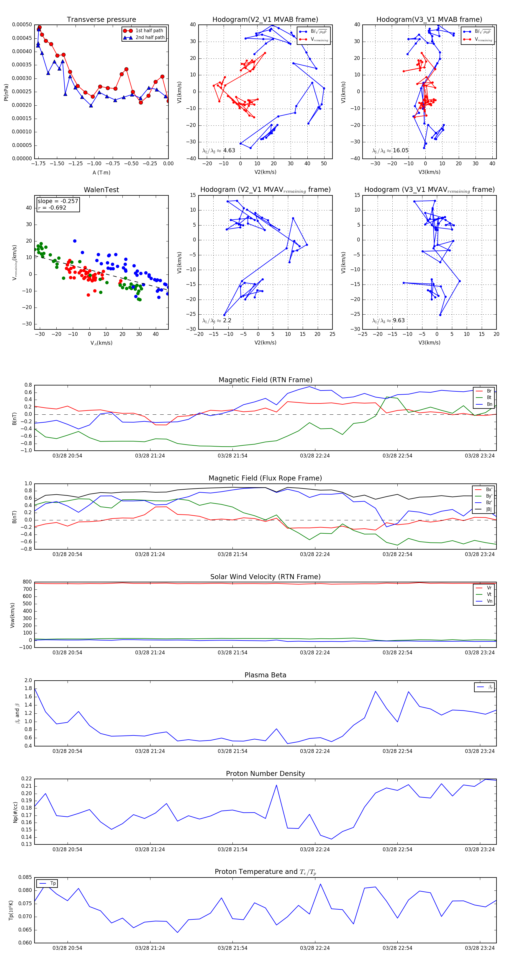
Flux Rope in 1996

Flux Rope Event 1996-03-28 20:42 ~ 1996-03-28 23:30 (169 minutes)


plot