HOME   LIST
‹–   –›

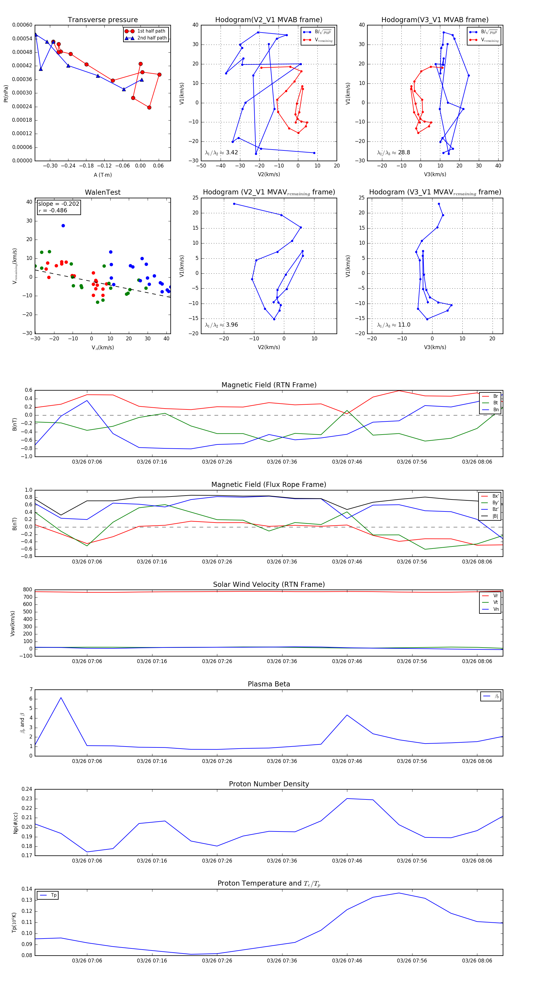
Flux Rope in 1996

Flux Rope Event 1996-03-26 06:58 ~ 1996-03-26 08:10 (73 minutes)


plot