HOME   LIST
‹–   –›

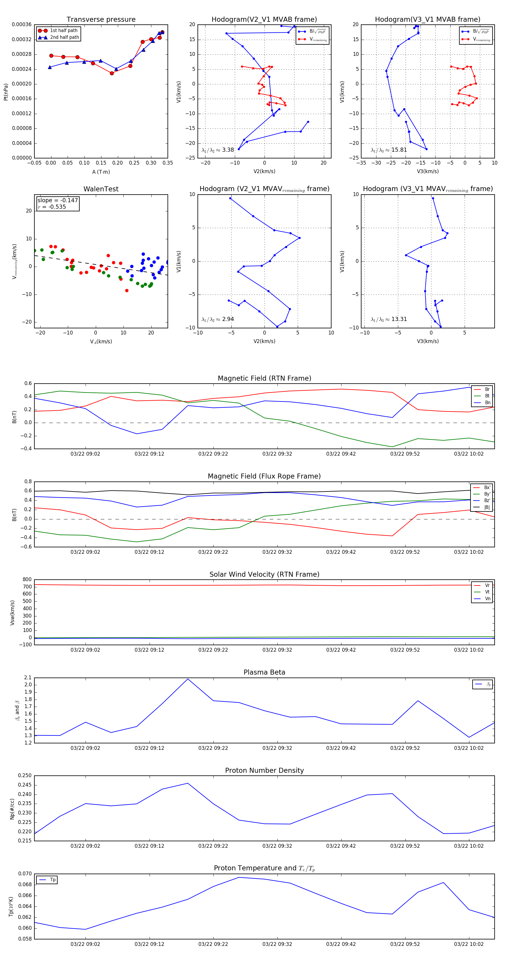
Flux Rope in 1996

Flux Rope Event 1996-03-22 08:54 ~ 1996-03-22 10:06 (73 minutes)


plot