HOME   LIST
‹–   –›

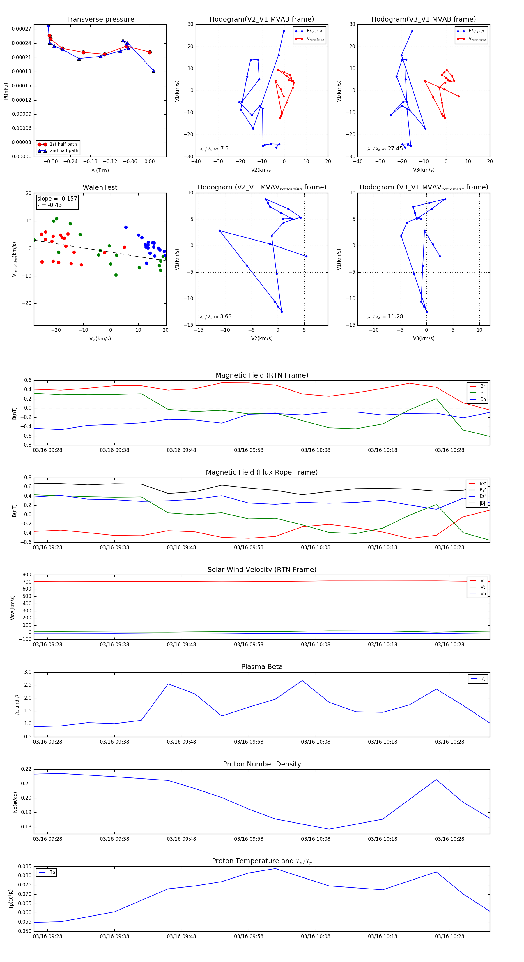
Flux Rope in 1996

Flux Rope Event 1996-03-16 09:26 ~ 1996-03-16 10:34 (69 minutes)


plot