HOME   LIST
‹–   –›

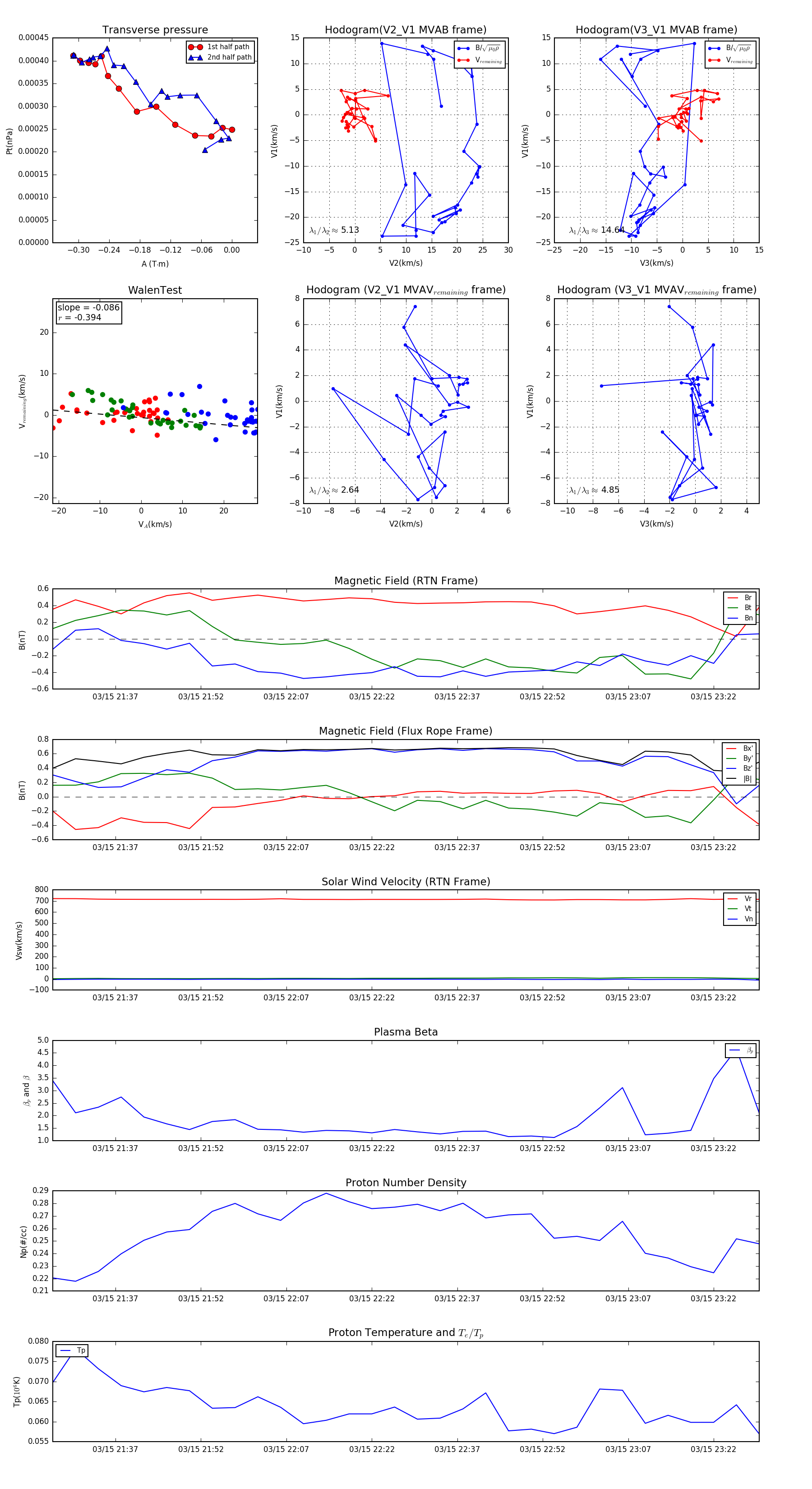
Flux Rope in 1996

Flux Rope Event 1996-03-15 21:26 ~ 1996-03-15 23:30 (125 minutes)


plot