HOME   LIST
‹–   –›

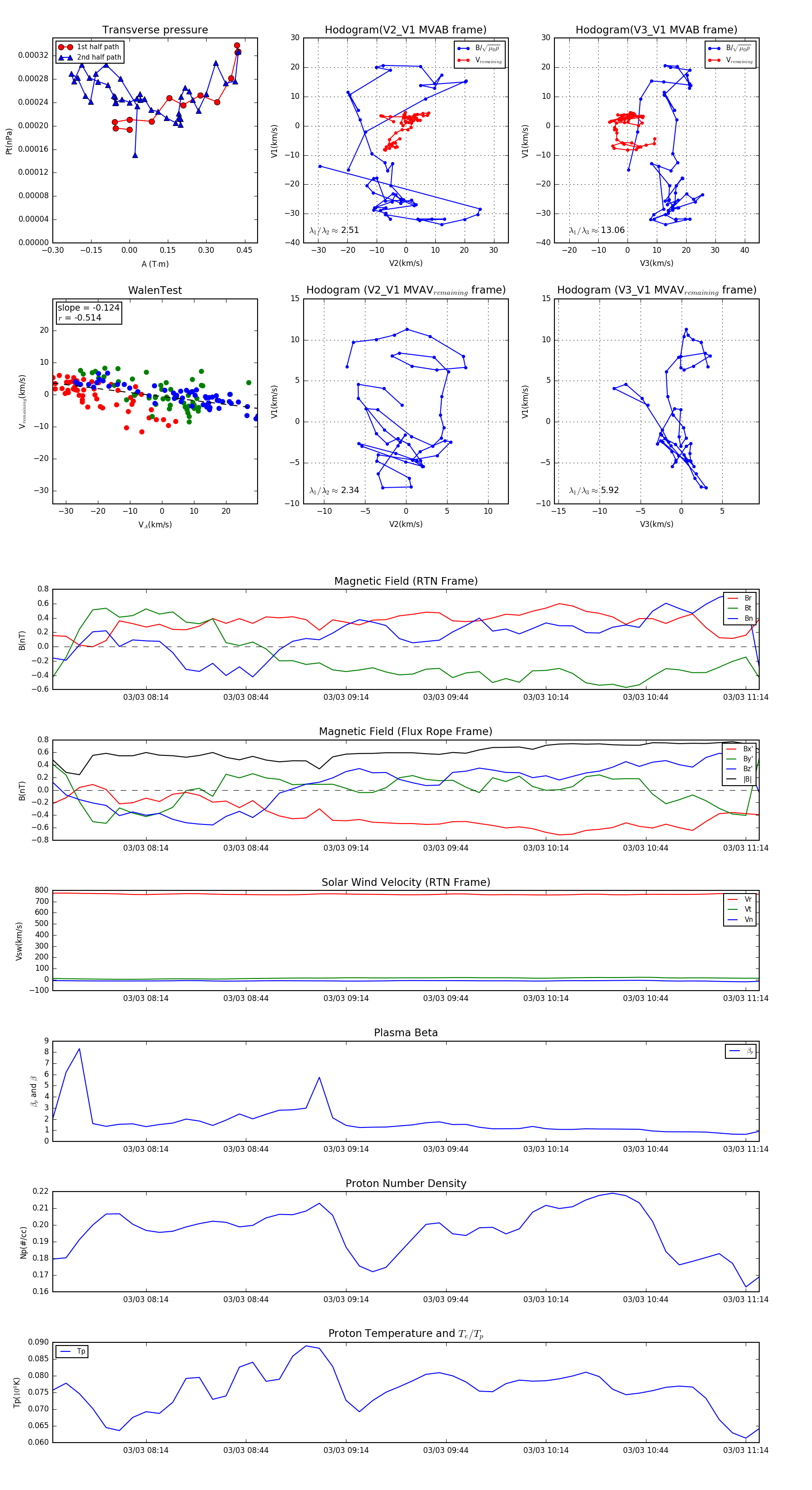
Flux Rope in 1996

Flux Rope Event 1996-03-03 07:46 ~ 1996-03-03 11:18 (213 minutes)


plot