HOME   LIST
‹–   –›

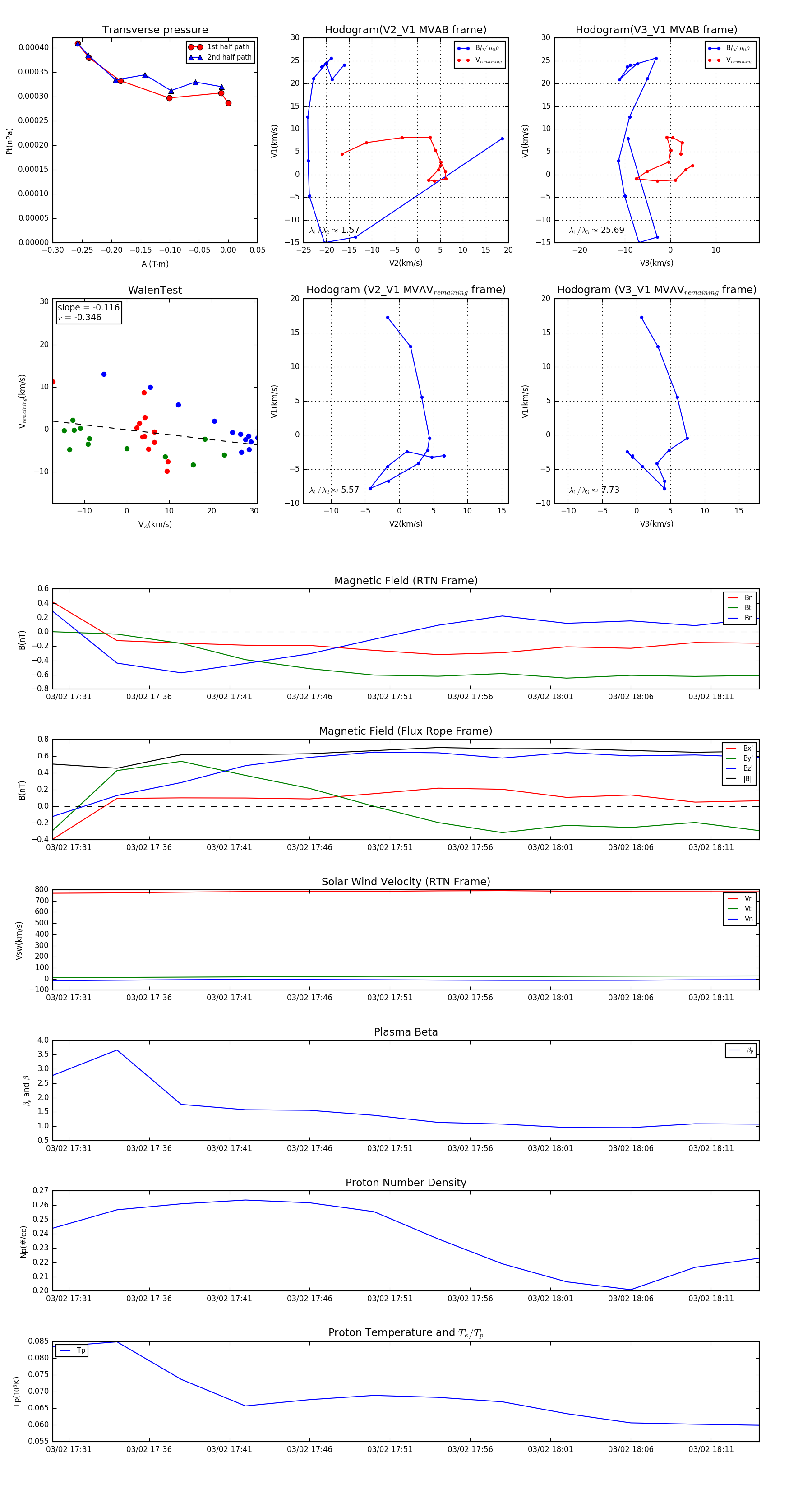
Flux Rope in 1996

Flux Rope Event 1996-03-02 17:30 ~ 1996-03-02 18:14 (45 minutes)


plot