HOME   LIST
‹–   –›

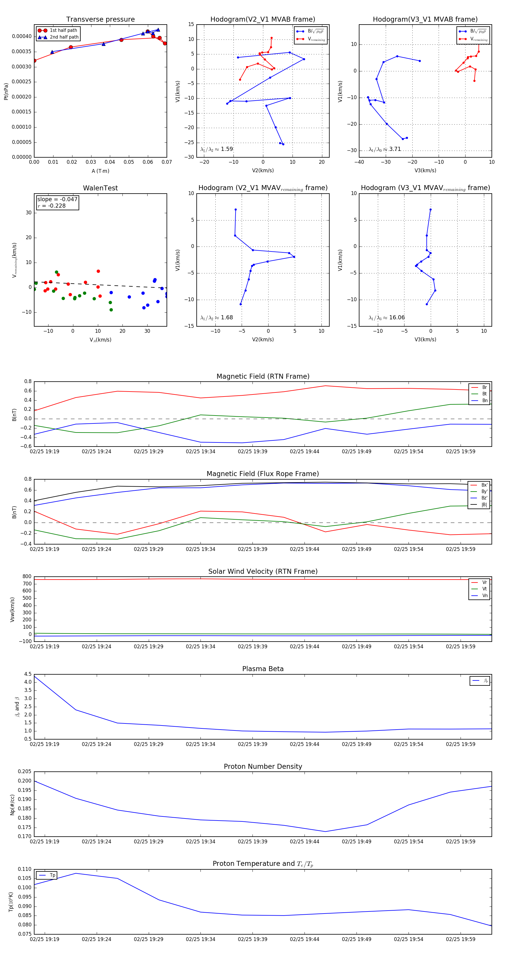
Flux Rope in 1996

Flux Rope Event 1996-02-25 19:18 ~ 1996-02-25 20:02 (45 minutes)


plot