HOME   LIST
‹–   –›

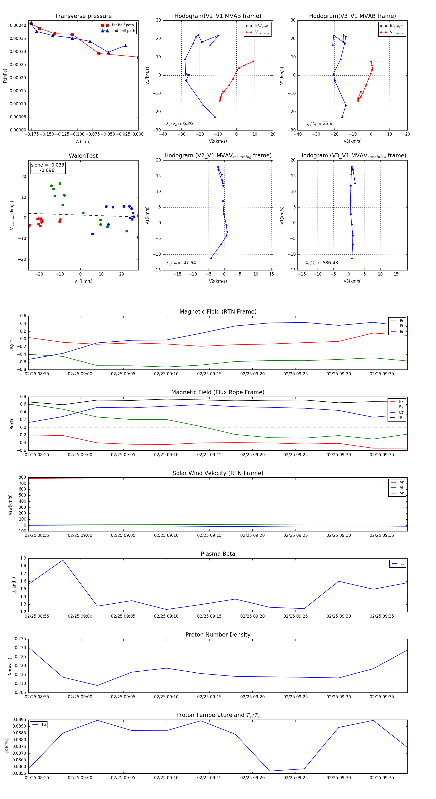
Flux Rope in 1996

Flux Rope Event 1996-02-25 08:54 ~ 1996-02-25 09:38 (45 minutes)


plot