HOME   LIST
‹–   –›

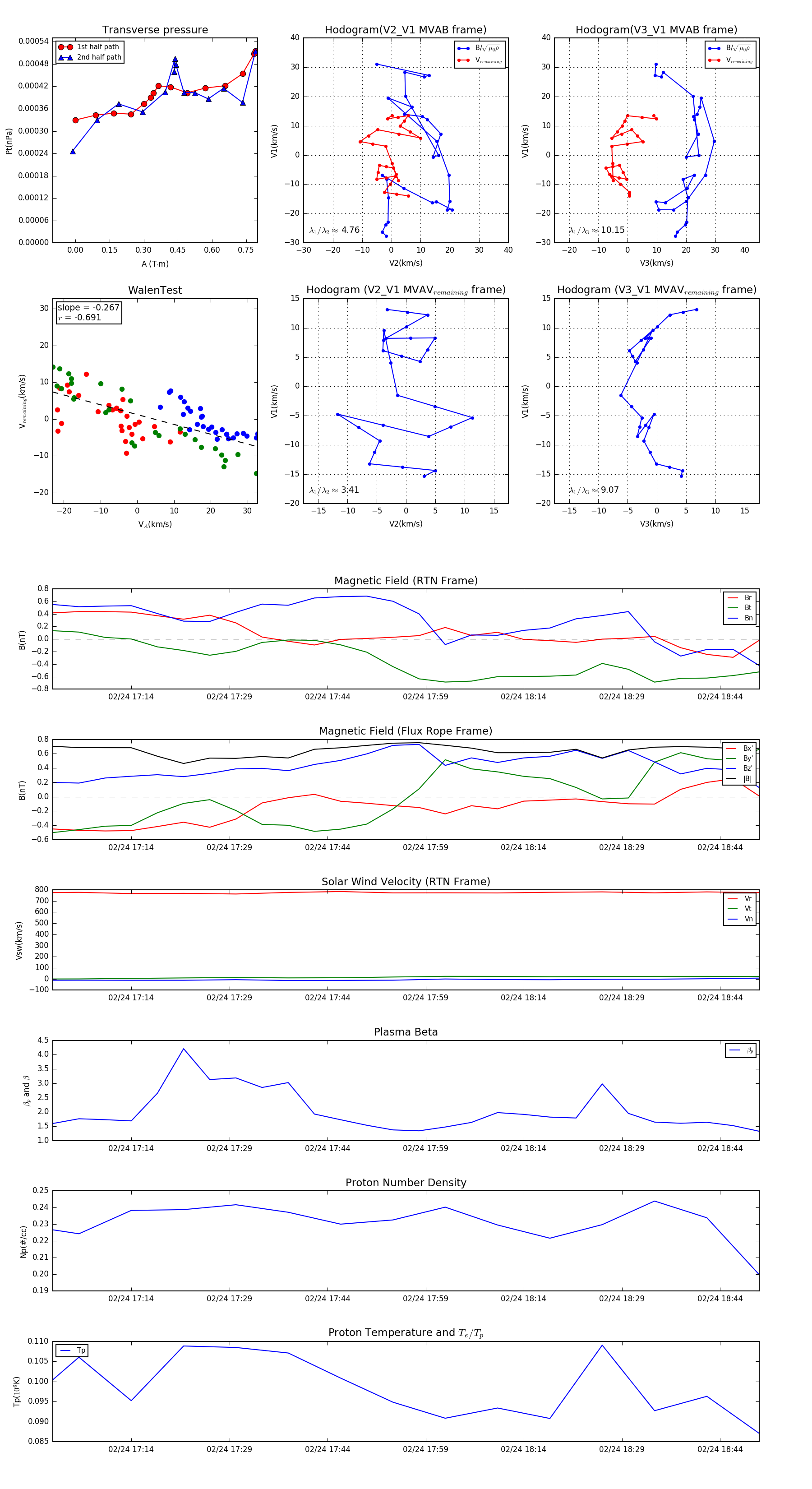
Flux Rope in 1996

Flux Rope Event 1996-02-24 17:02 ~ 1996-02-24 18:50 (109 minutes)


plot