HOME   LIST
‹–   –›

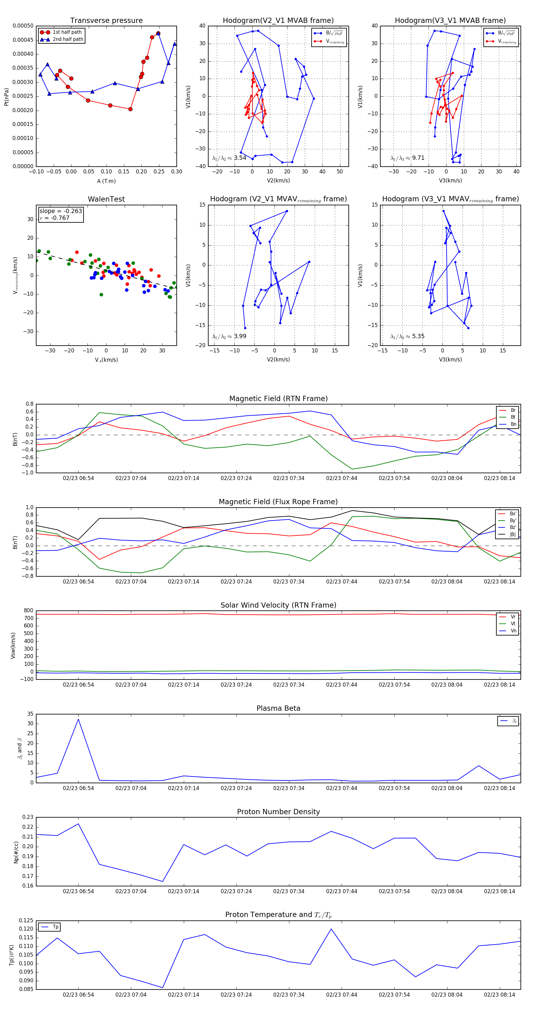
Flux Rope in 1996

Flux Rope Event 1996-02-23 06:46 ~ 1996-02-23 08:18 (93 minutes)


plot