HOME   LIST
‹–   –›

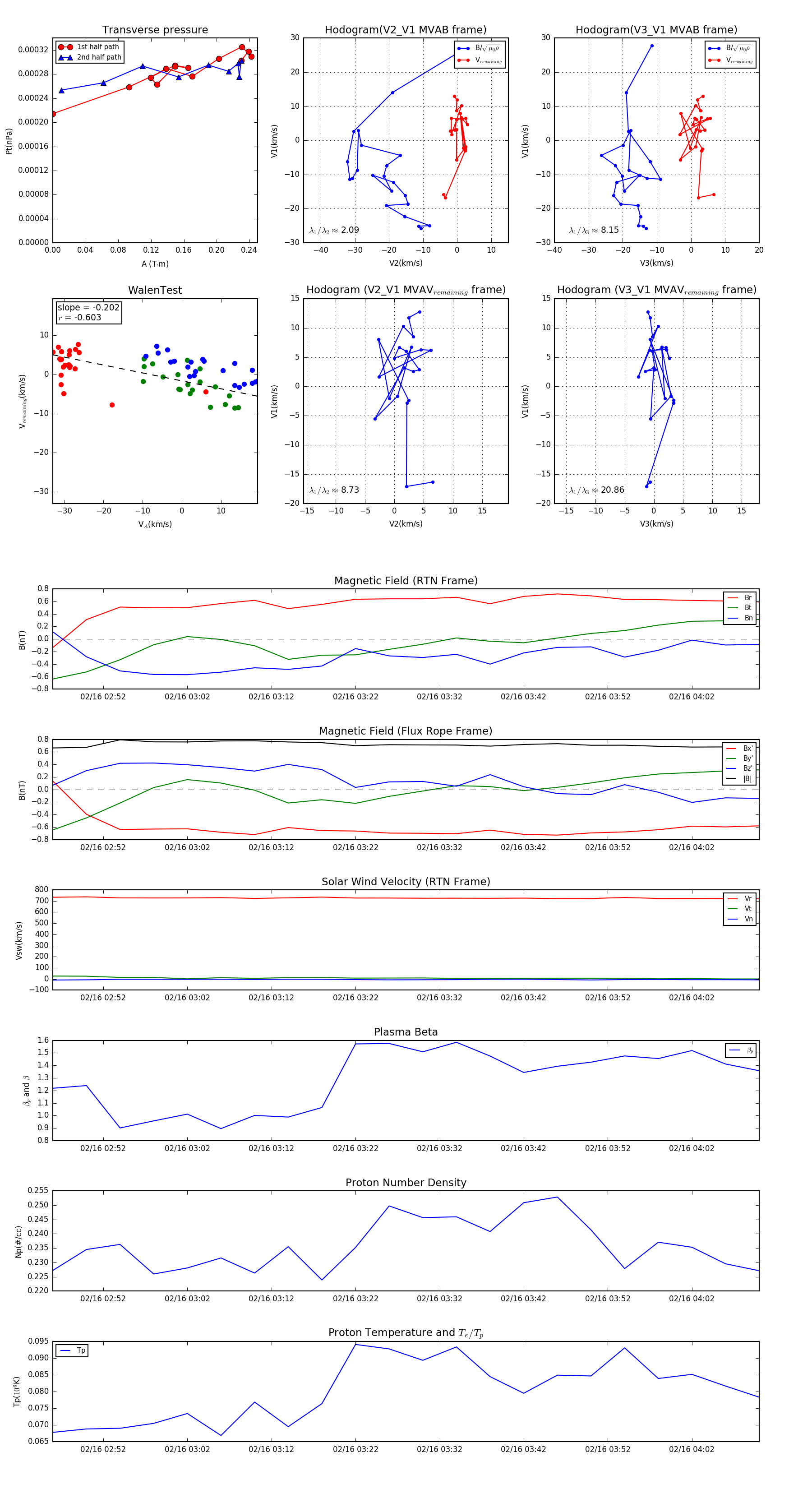
Flux Rope in 1996

Flux Rope Event 1996-02-16 02:46 ~ 1996-02-16 04:10 (85 minutes)


plot