HOME   LIST
‹–   –›

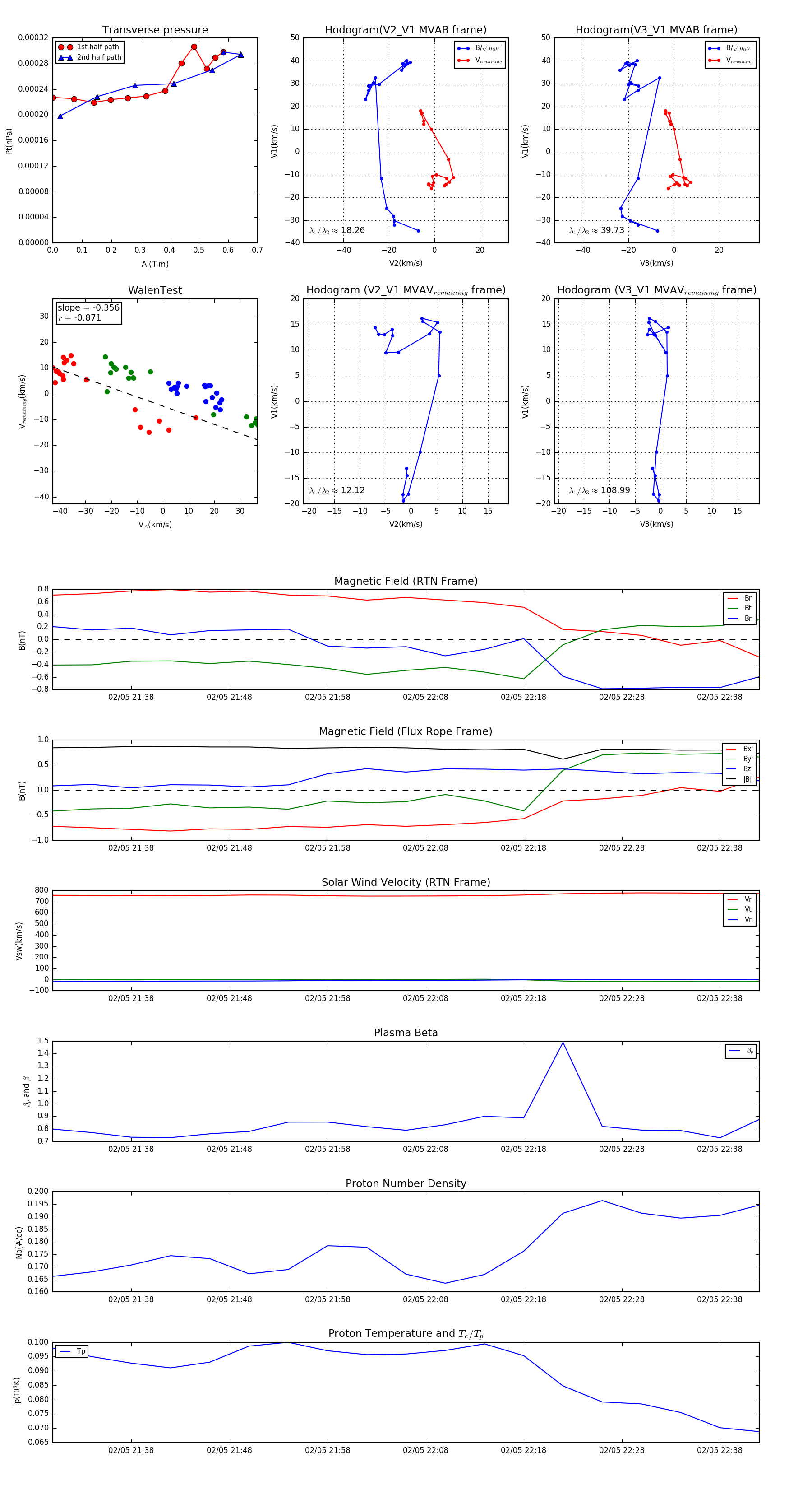
Flux Rope in 1996

Flux Rope Event 1996-02-05 21:30 ~ 1996-02-05 22:42 (73 minutes)


plot