HOME   LIST
‹–   –›

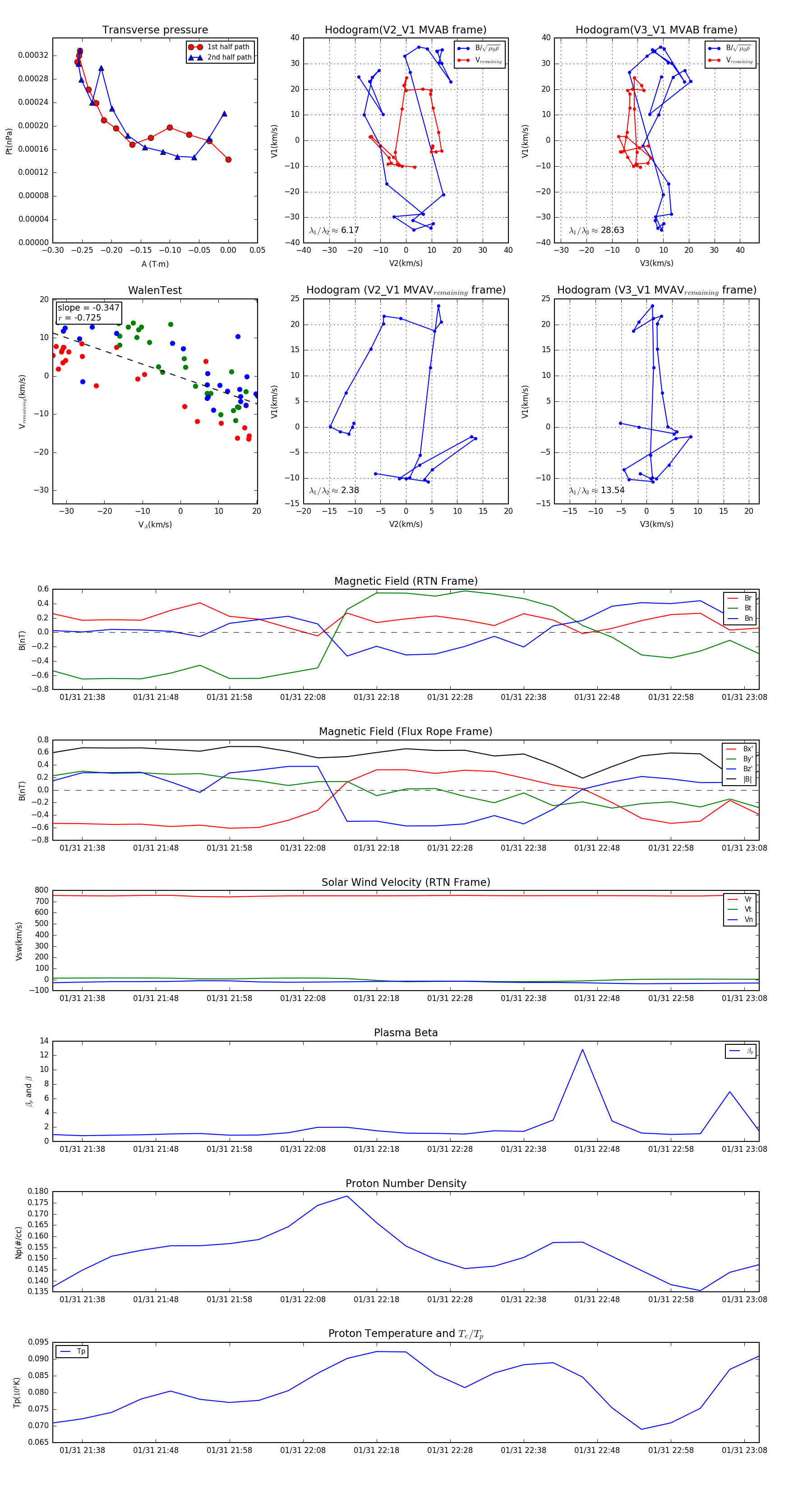
Flux Rope in 1996

Flux Rope Event 1996-01-31 21:34 ~ 1996-01-31 23:10 (97 minutes)


plot