HOME   LIST
‹–   –›

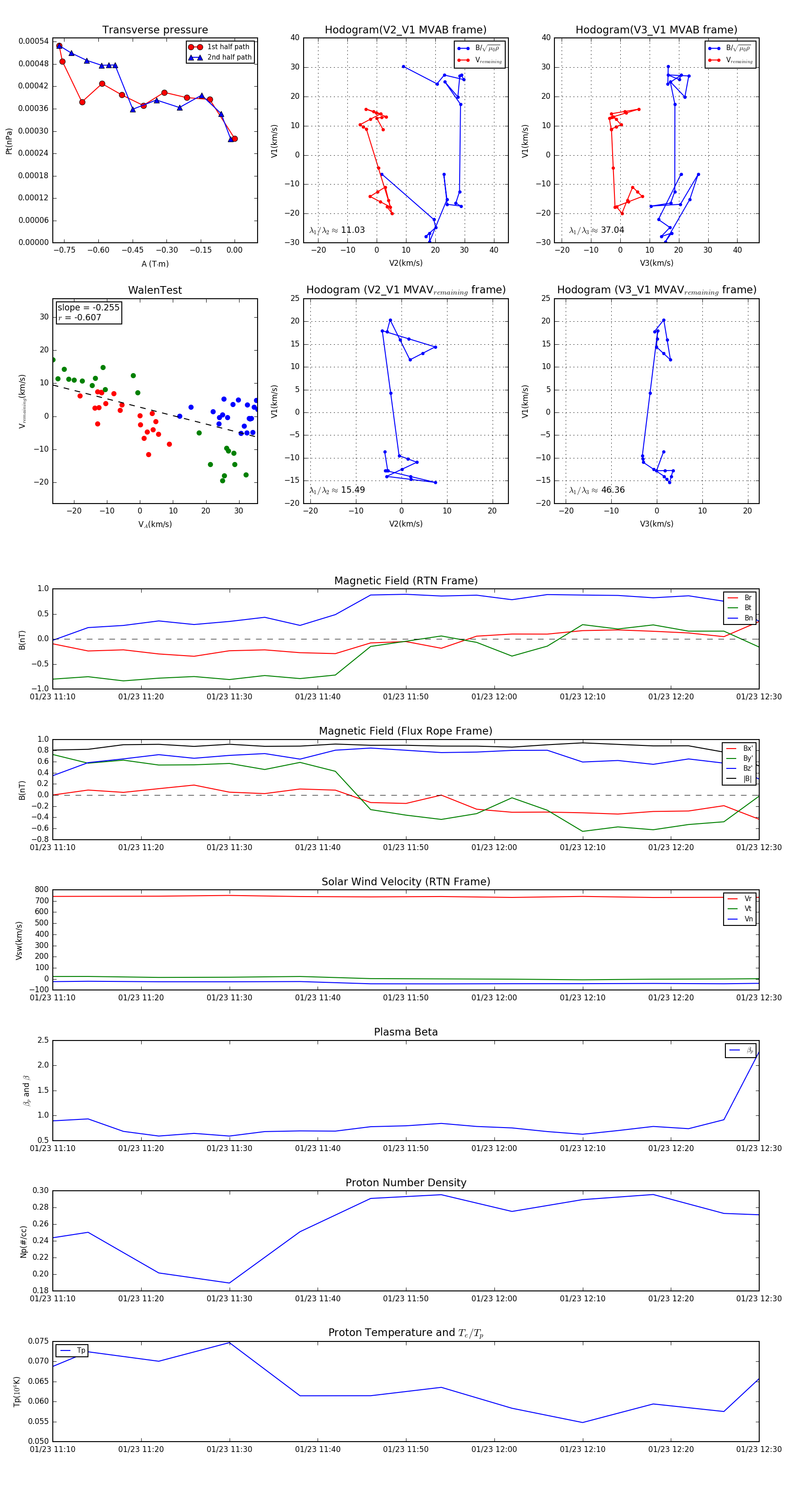
Flux Rope in 1996

Flux Rope Event 1996-01-23 11:10 ~ 1996-01-23 12:30 (81 minutes)


plot