HOME   LIST
‹–   –›

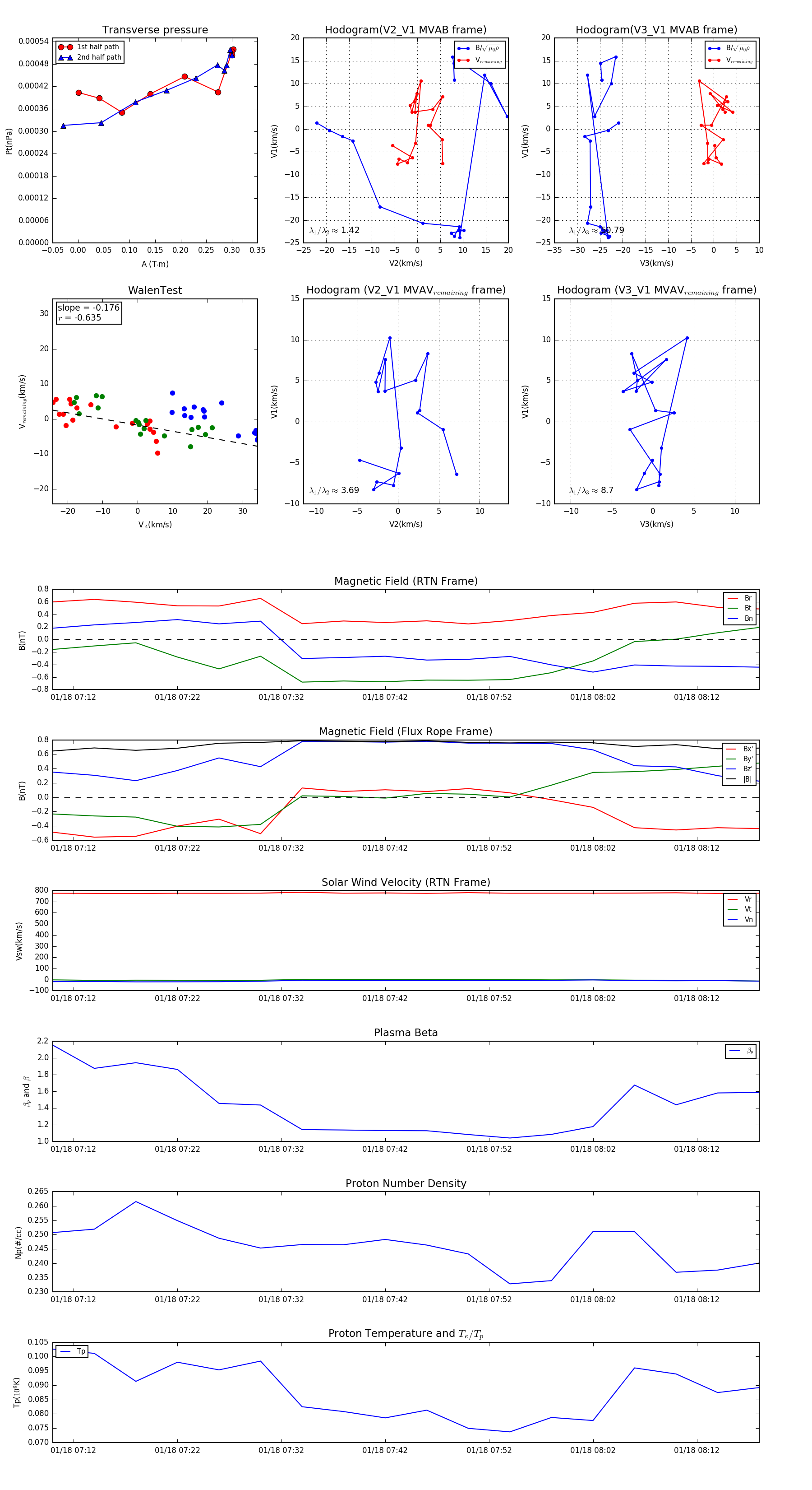
Flux Rope in 1996

Flux Rope Event 1996-01-18 07:10 ~ 1996-01-18 08:18 (69 minutes)


plot