HOME   LIST
‹–   –›

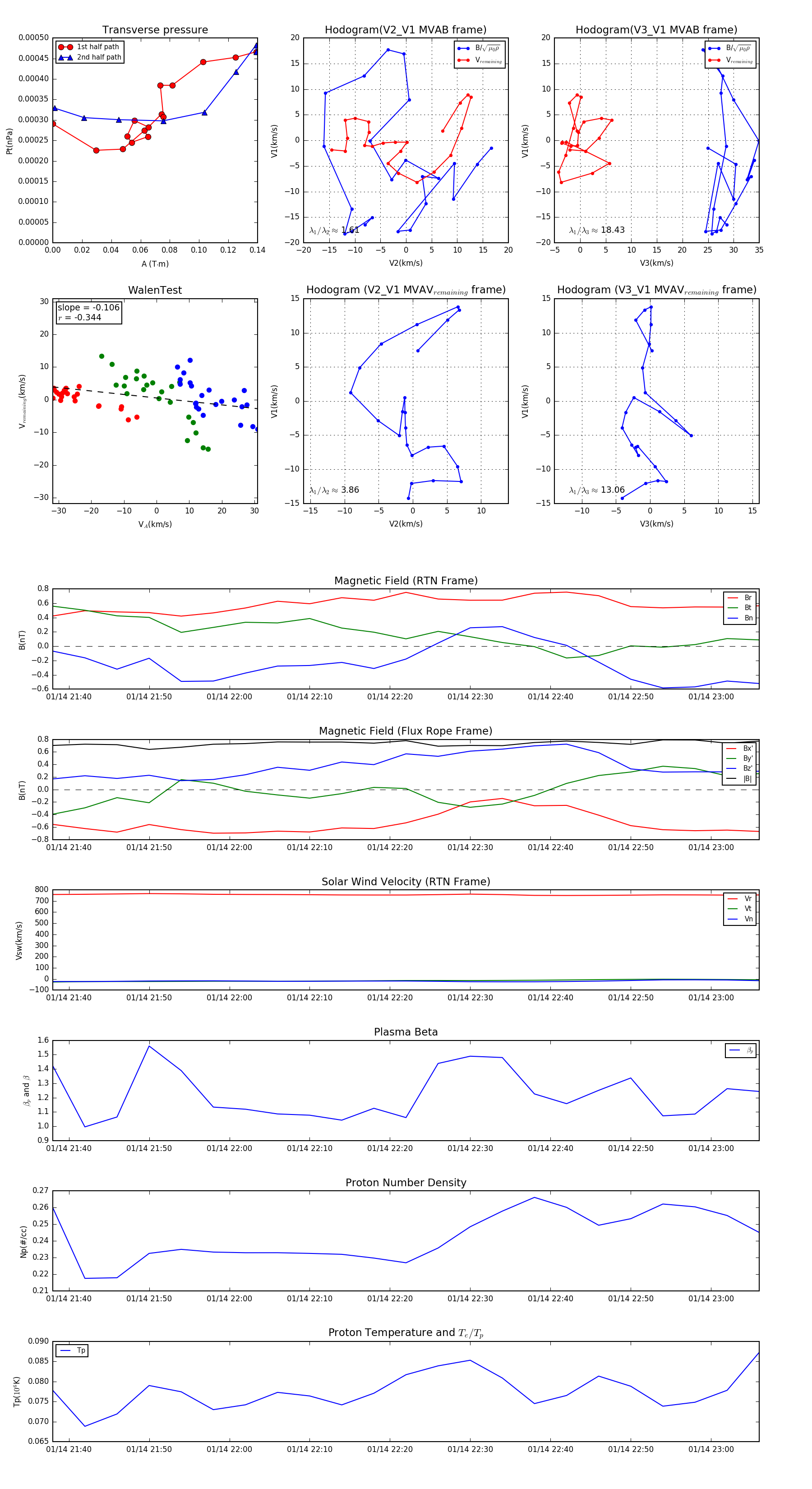
Flux Rope in 1996

Flux Rope Event 1996-01-14 21:38 ~ 1996-01-14 23:06 (89 minutes)


plot