HOME   LIST
‹–   –›

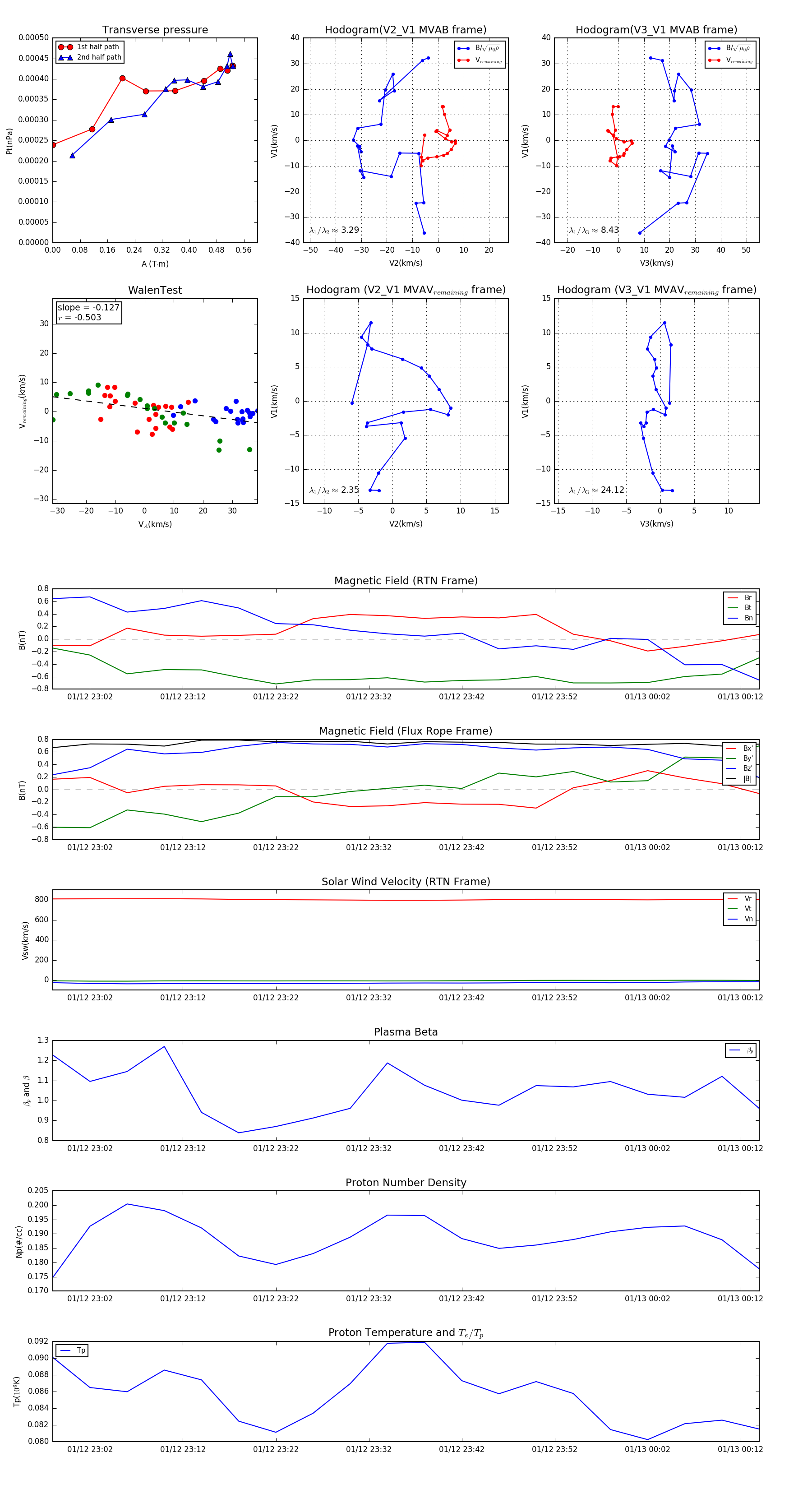
Flux Rope in 1996

Flux Rope Event 1996-01-12 22:58 ~ 1996-01-13 00:14 (77 minutes)


plot