HOME   LIST
‹–   –›

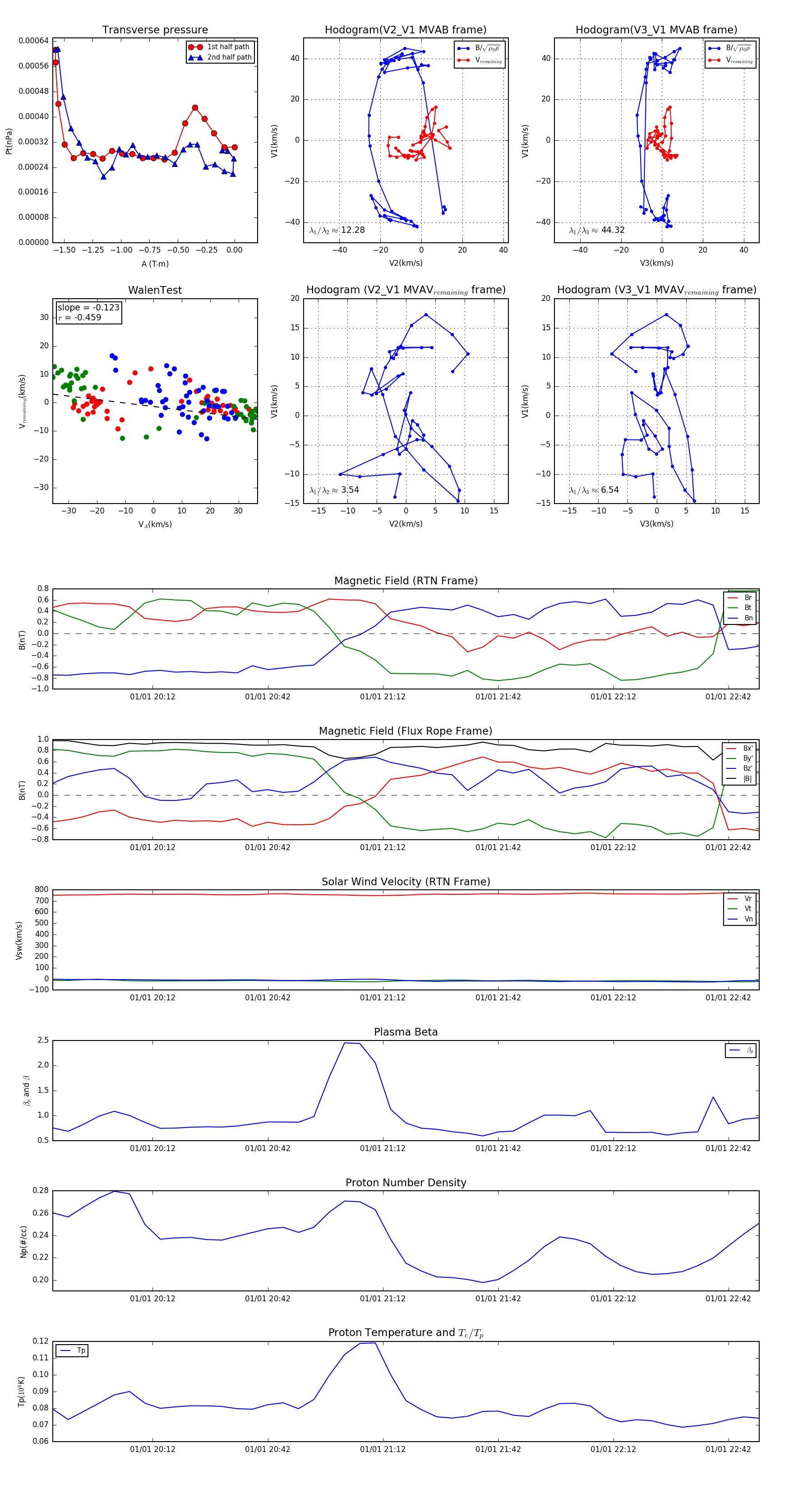
Flux Rope in 1996

Flux Rope Event 1996-01-01 19:46 ~ 1996-01-01 22:50 (185 minutes)


plot