HOME   LIST
‹–   –›

Flux Rope in 1995

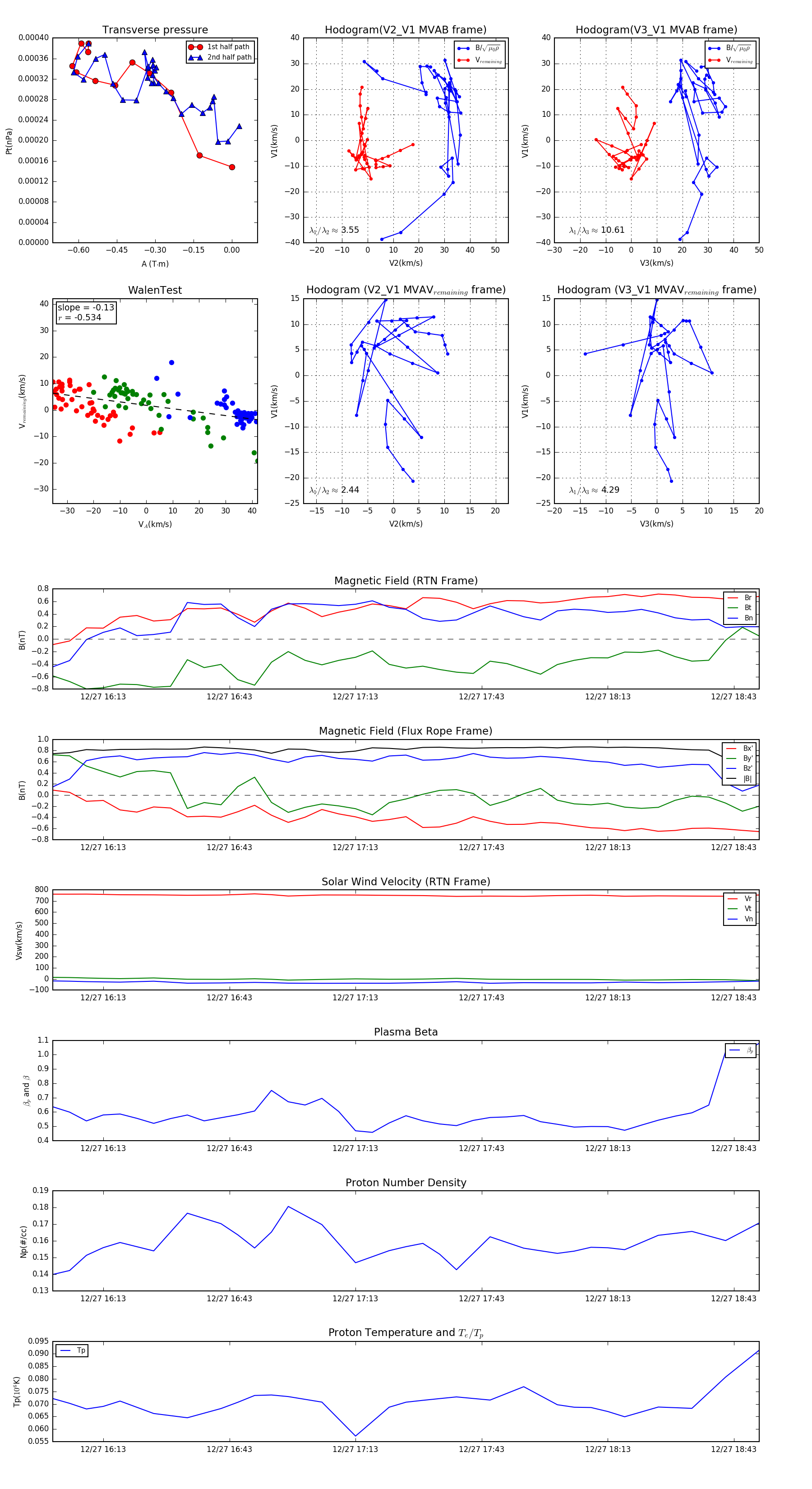
Flux Rope Event 1995-12-27 16:01 ~ 1995-12-27 18:49 (169 minutes)


plot