HOME   LIST
‹–   –›

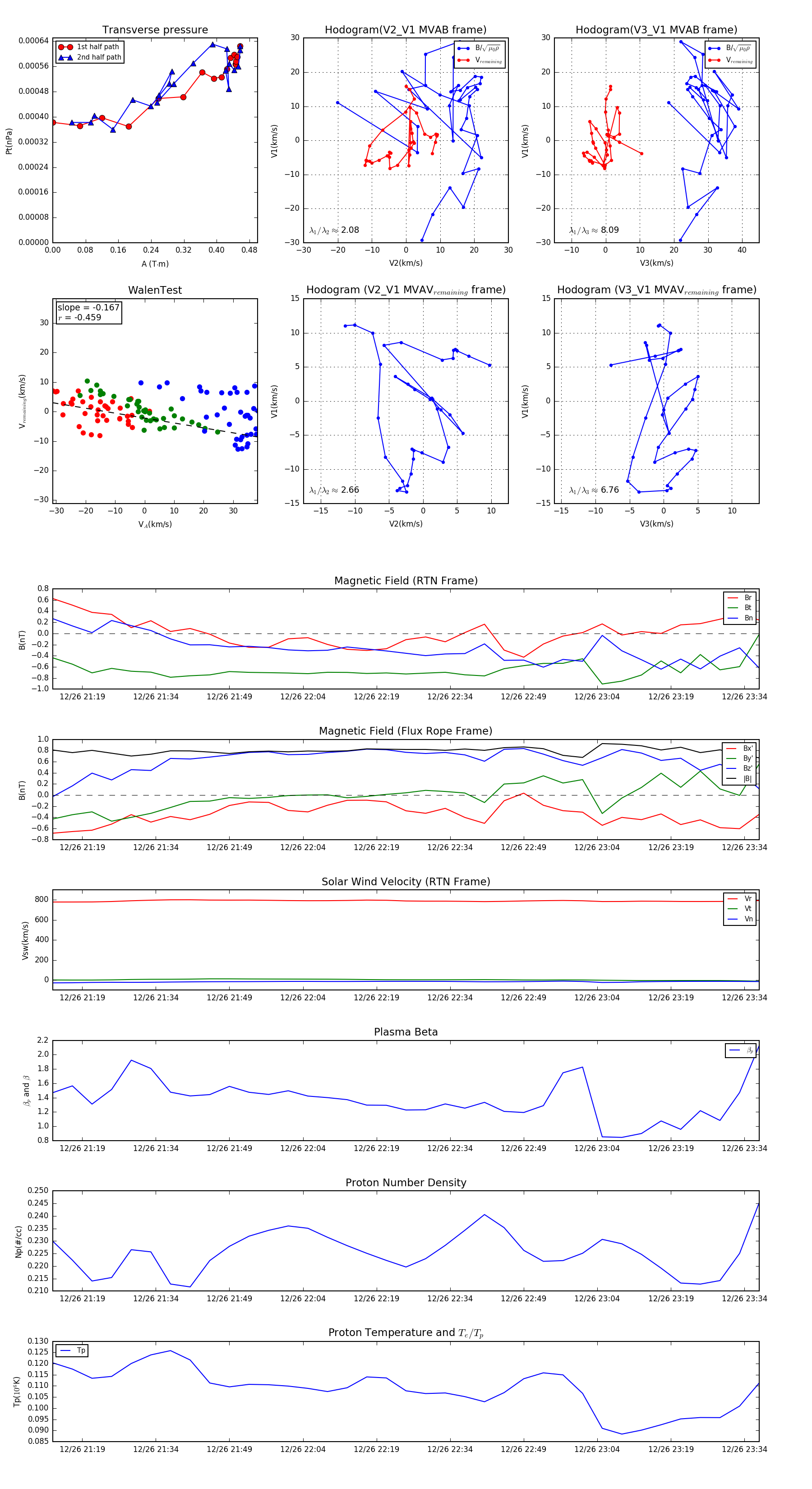
Flux Rope in 1995

Flux Rope Event 1995-12-26 21:13 ~ 1995-12-26 23:37 (145 minutes)


plot