HOME   LIST
‹–   –›

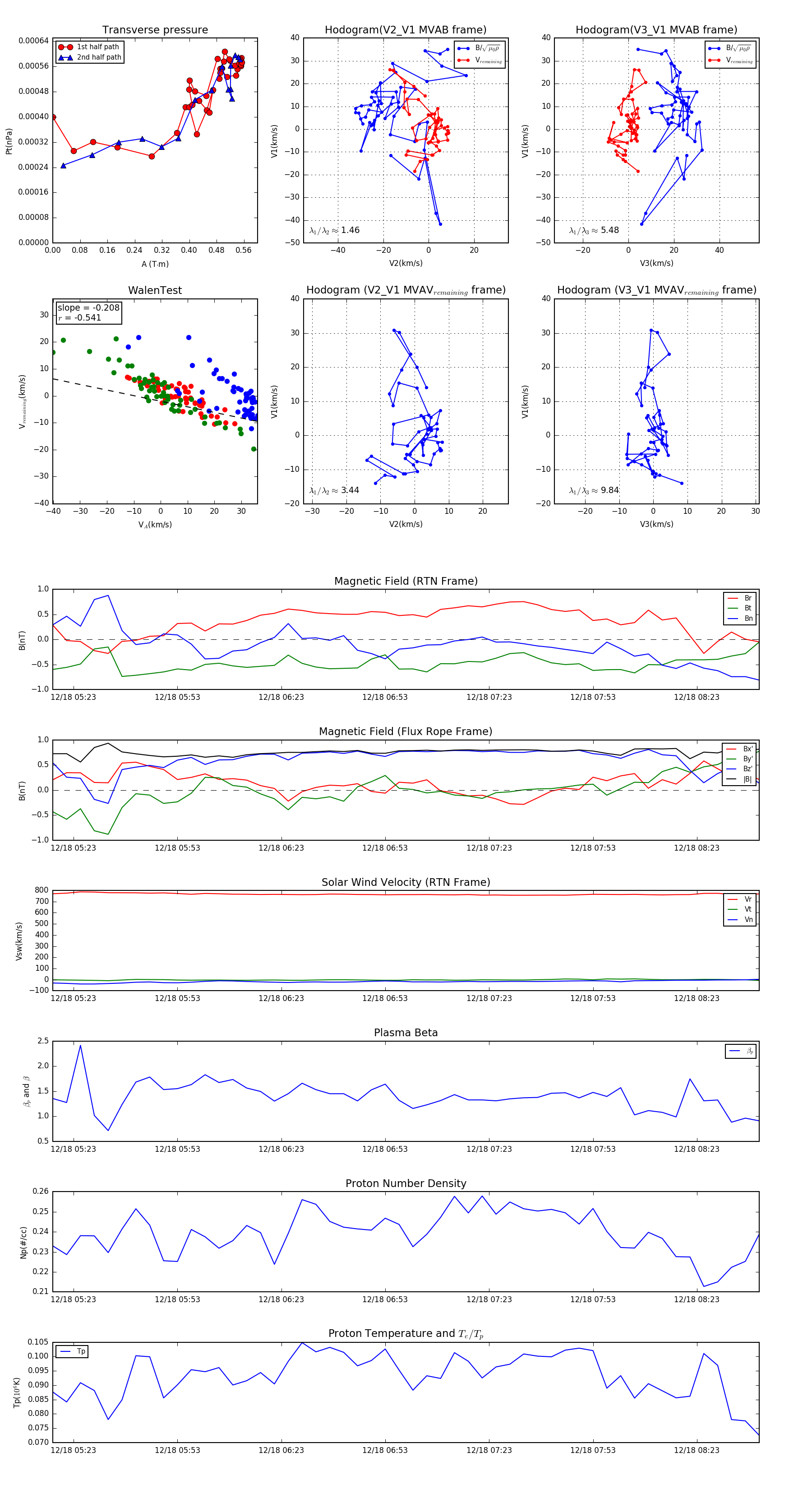
Flux Rope in 1995

Flux Rope Event 1995-12-18 05:17 ~ 1995-12-18 08:41 (205 minutes)


plot