HOME   LIST
‹–   –›

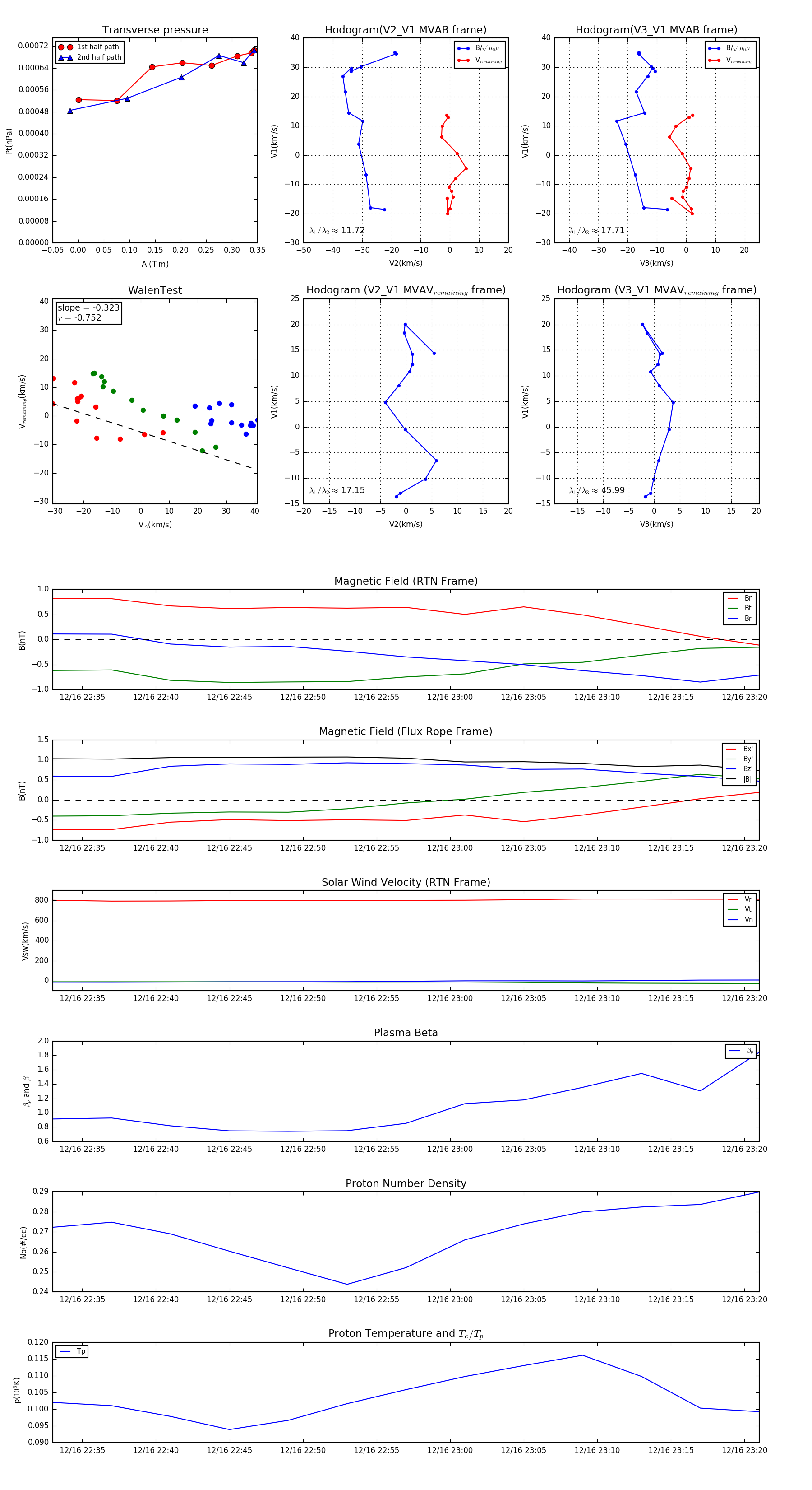
Flux Rope in 1995

Flux Rope Event 1995-12-16 22:33 ~ 1995-12-16 23:21 (49 minutes)


plot