HOME   LIST
‹–   –›

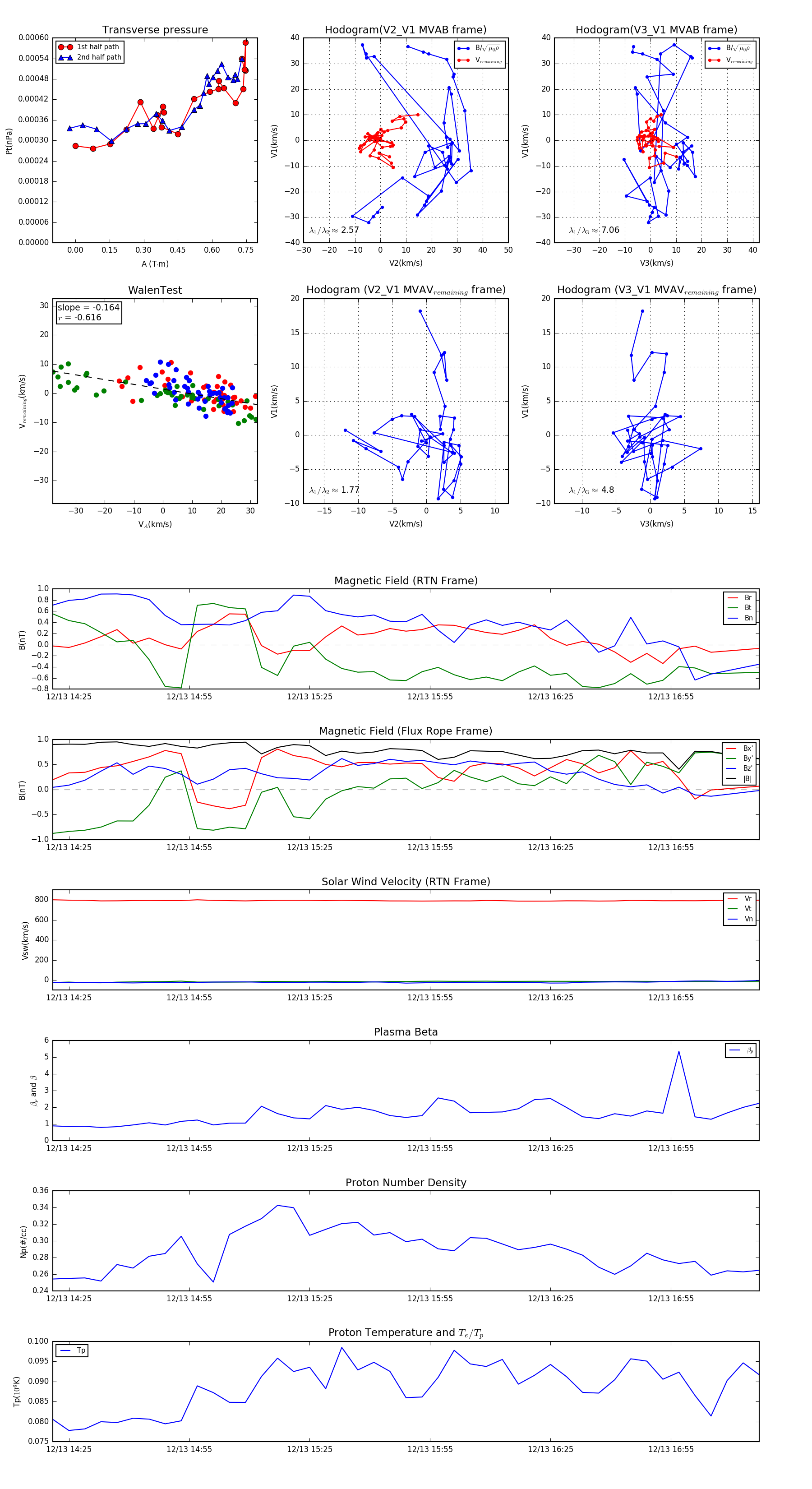
Flux Rope in 1995

Flux Rope Event 1995-12-13 14:21 ~ 1995-12-13 17:17 (177 minutes)


plot