HOME   LIST
‹–   –›

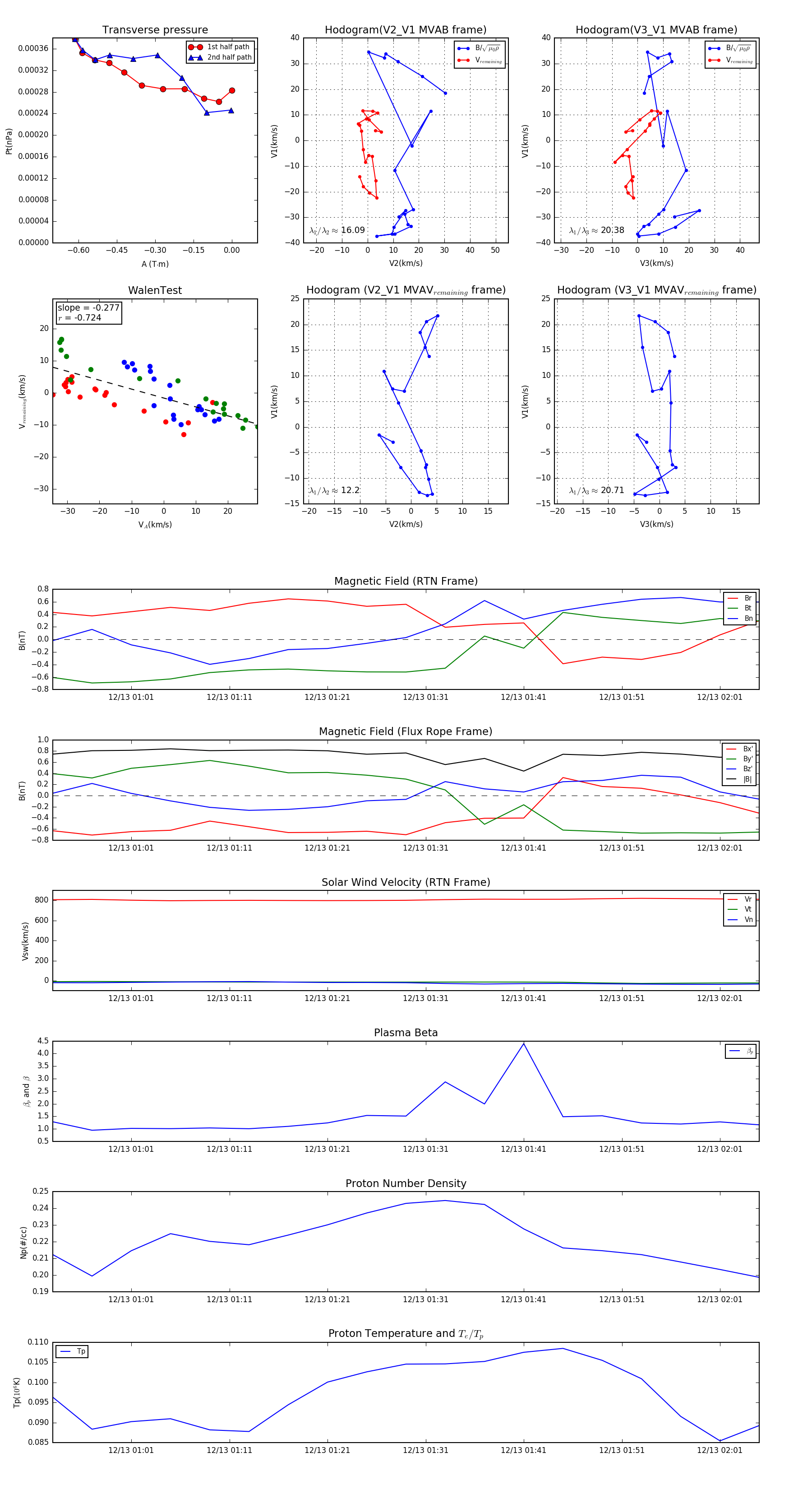
Flux Rope in 1995

Flux Rope Event 1995-12-13 00:53 ~ 1995-12-13 02:05 (73 minutes)


plot