HOME   LIST
‹–   –›

Flux Rope in 1995

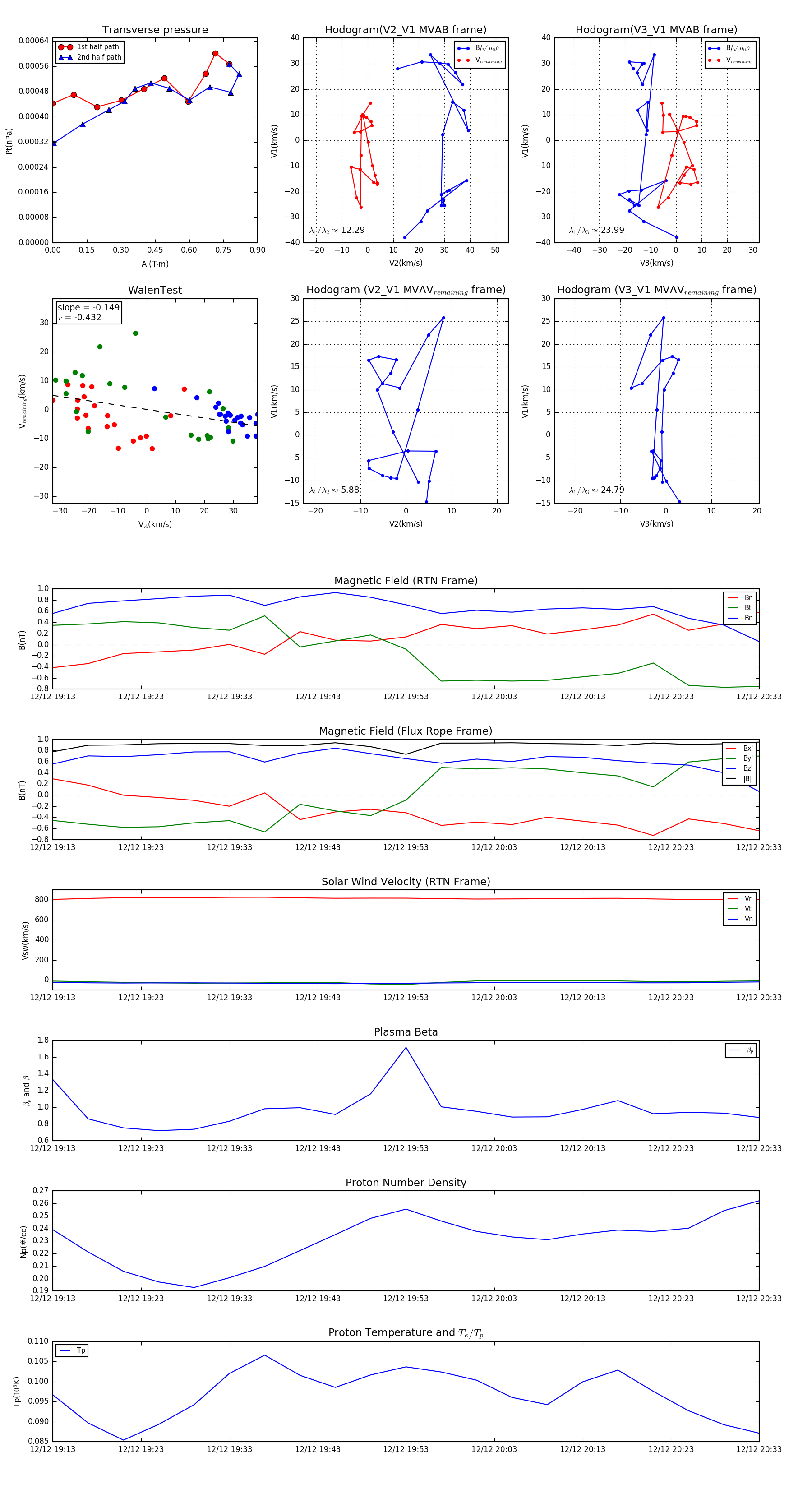
Flux Rope Event 1995-12-12 19:13 ~ 1995-12-12 20:33 (81 minutes)


plot