HOME   LIST
‹–   –›

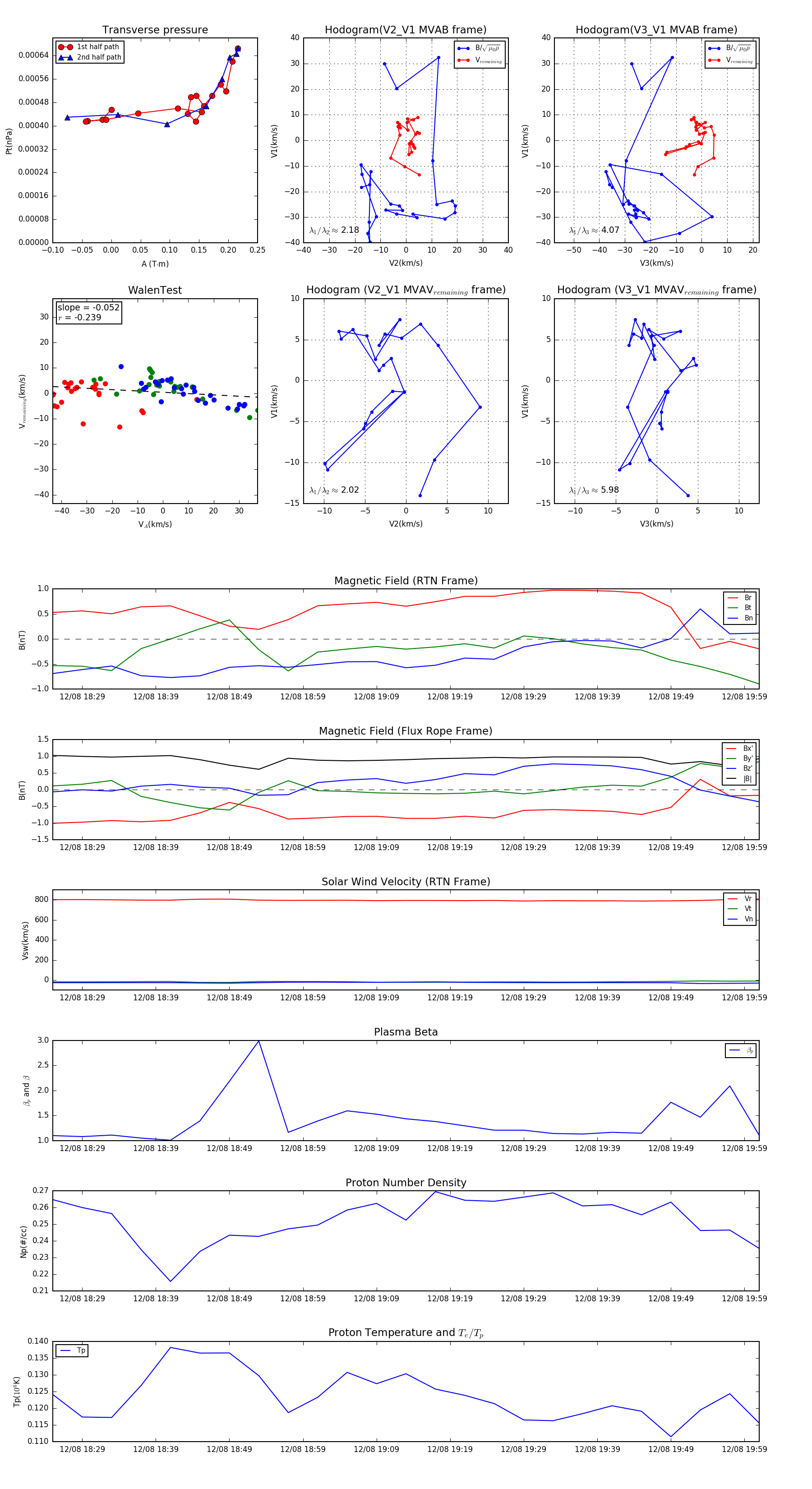
Flux Rope in 1995

Flux Rope Event 1995-12-08 18:25 ~ 1995-12-08 20:01 (97 minutes)


plot