HOME   LIST
‹–   –›

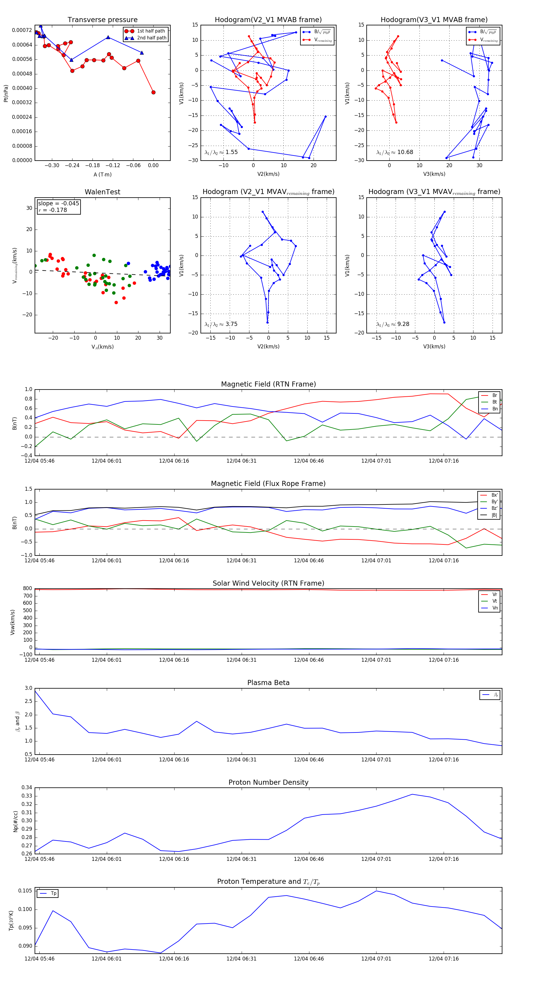
Flux Rope in 1995

Flux Rope Event 1995-12-04 05:45 ~ 1995-12-04 07:29 (105 minutes)


plot