HOME   LIST
‹–   –›

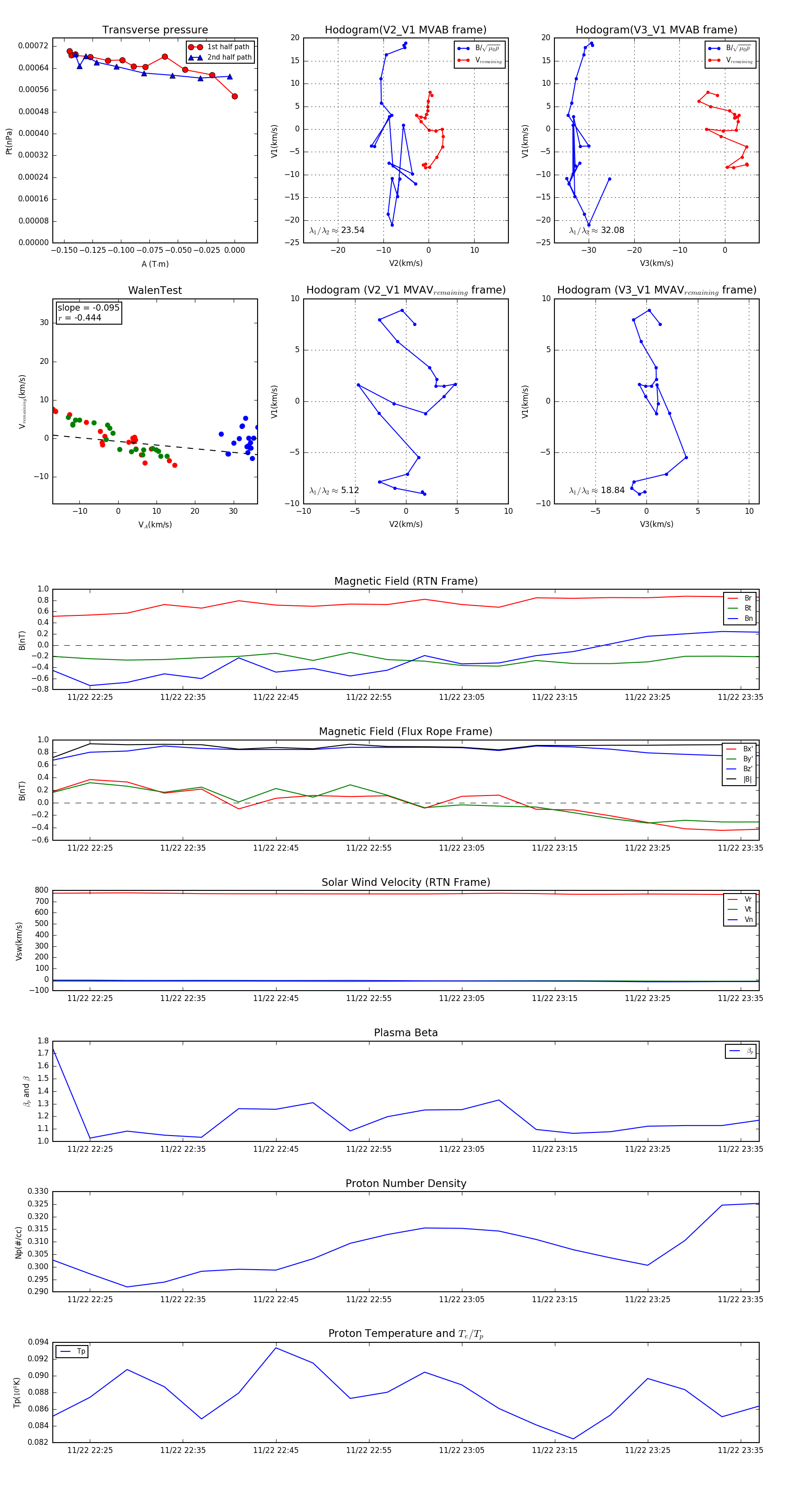
Flux Rope in 1995

Flux Rope Event 1995-11-22 22:21 ~ 1995-11-22 23:37 (77 minutes)


plot