HOME   LIST
‹–   –›

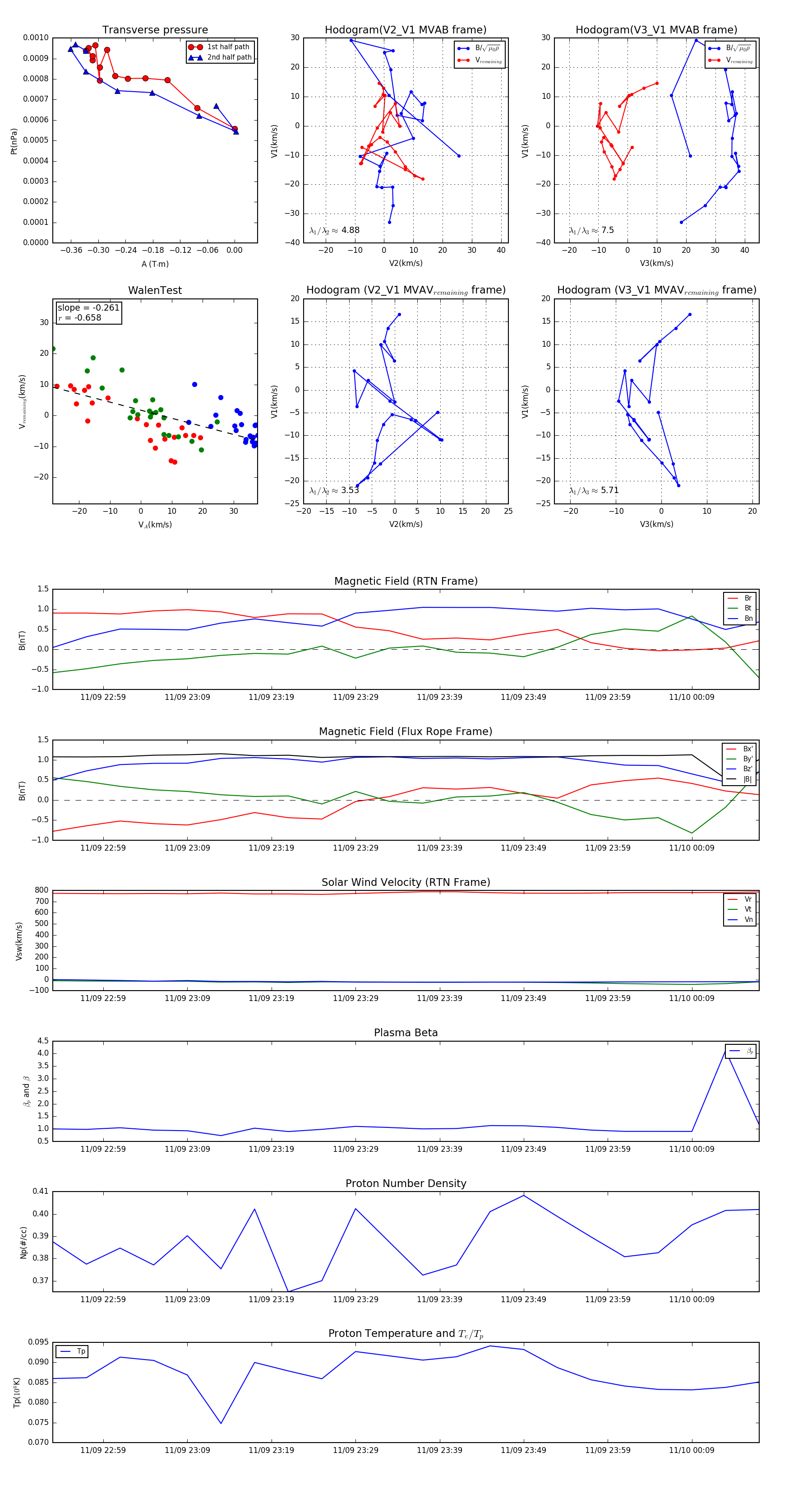
Flux Rope in 1995

Flux Rope Event 1995-11-09 22:53 ~ 1995-11-10 00:17 (85 minutes)


plot