HOME   LIST
‹–   –›

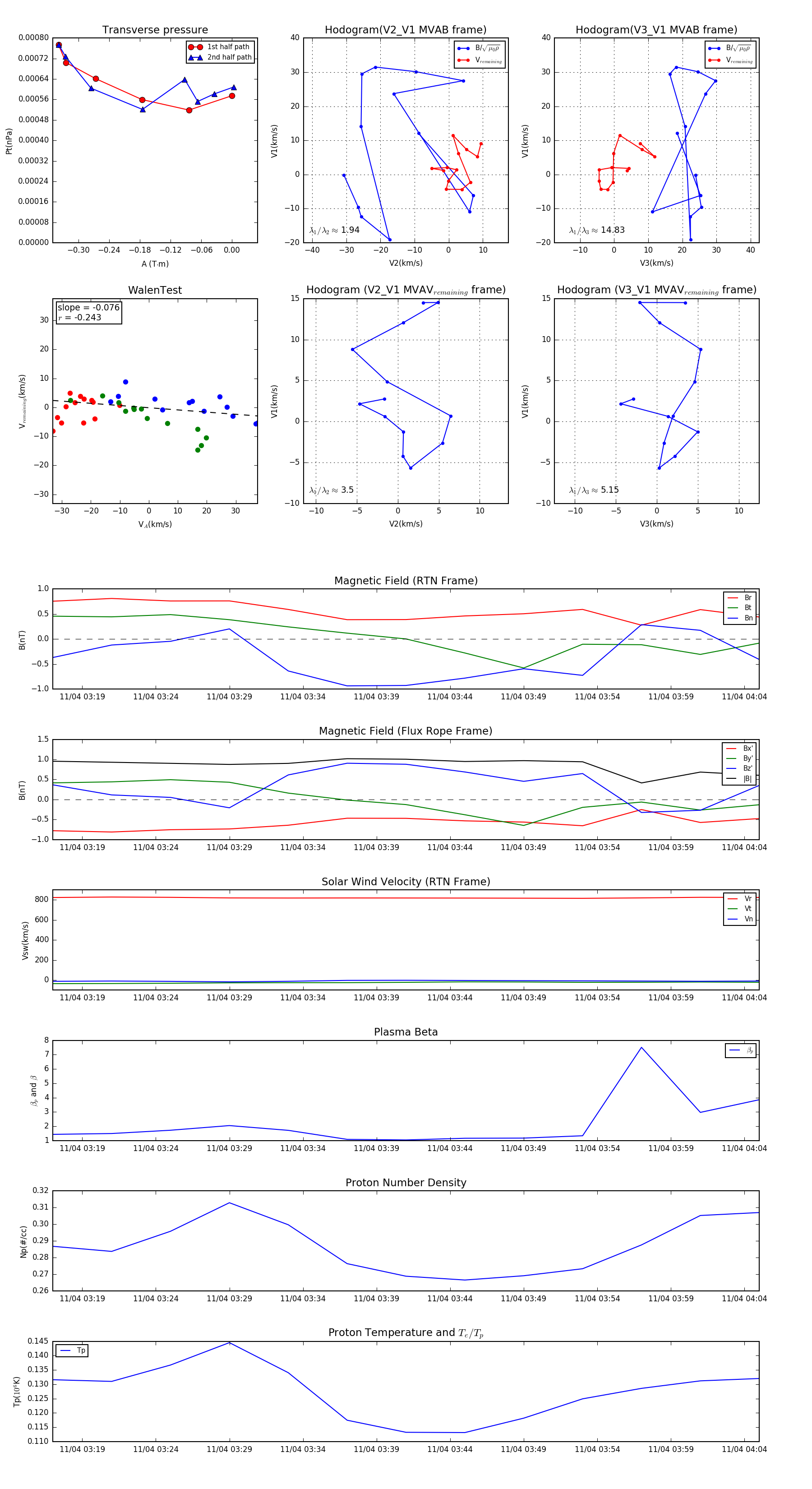
Flux Rope in 1995

Flux Rope Event 1995-11-04 03:17 ~ 1995-11-04 04:05 (49 minutes)


plot