HOME   LIST
‹–   –›

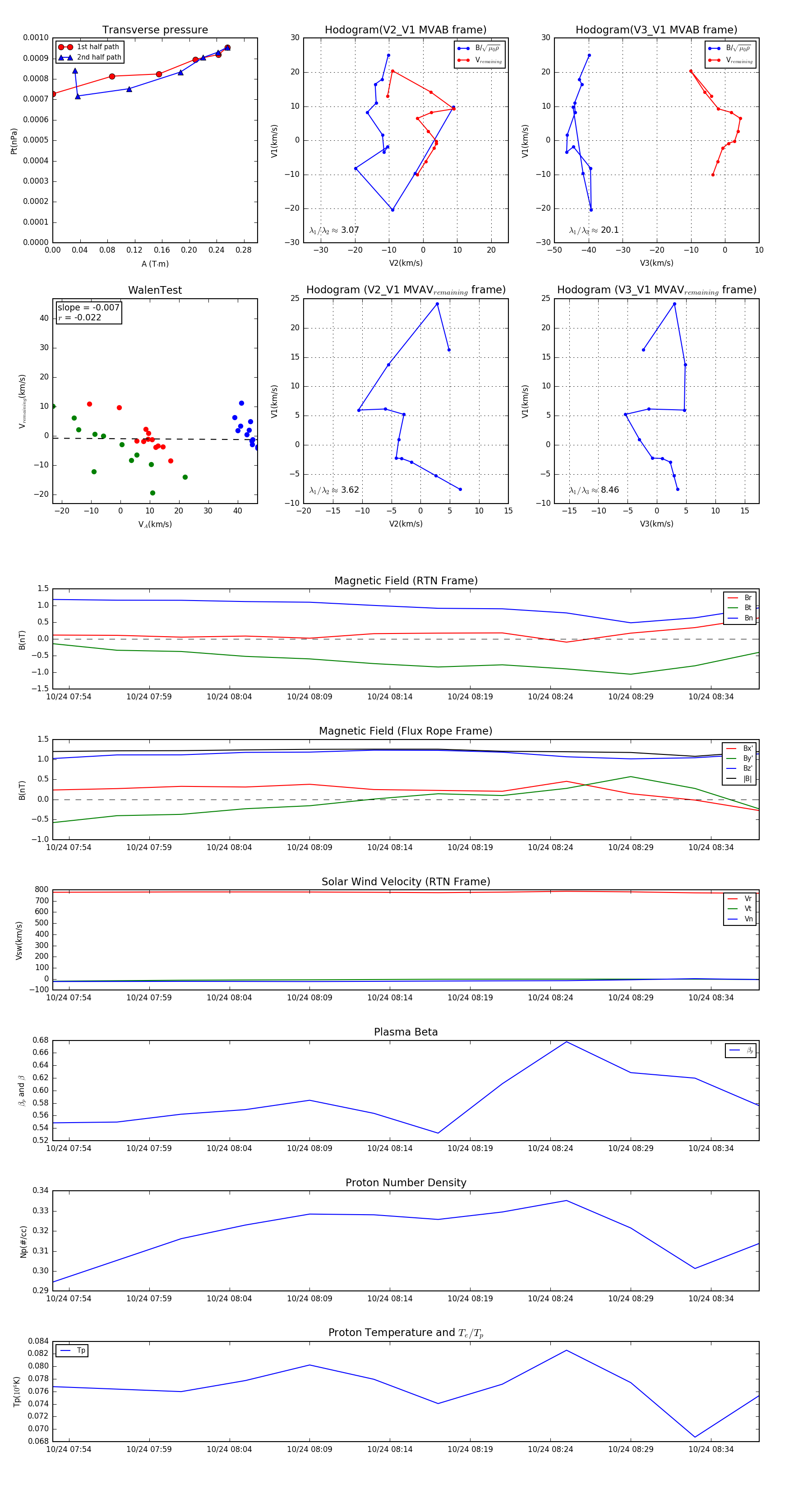
Flux Rope in 1995

Flux Rope Event 1995-10-24 07:53 ~ 1995-10-24 08:37 (45 minutes)


plot