HOME   LIST
‹–   –›

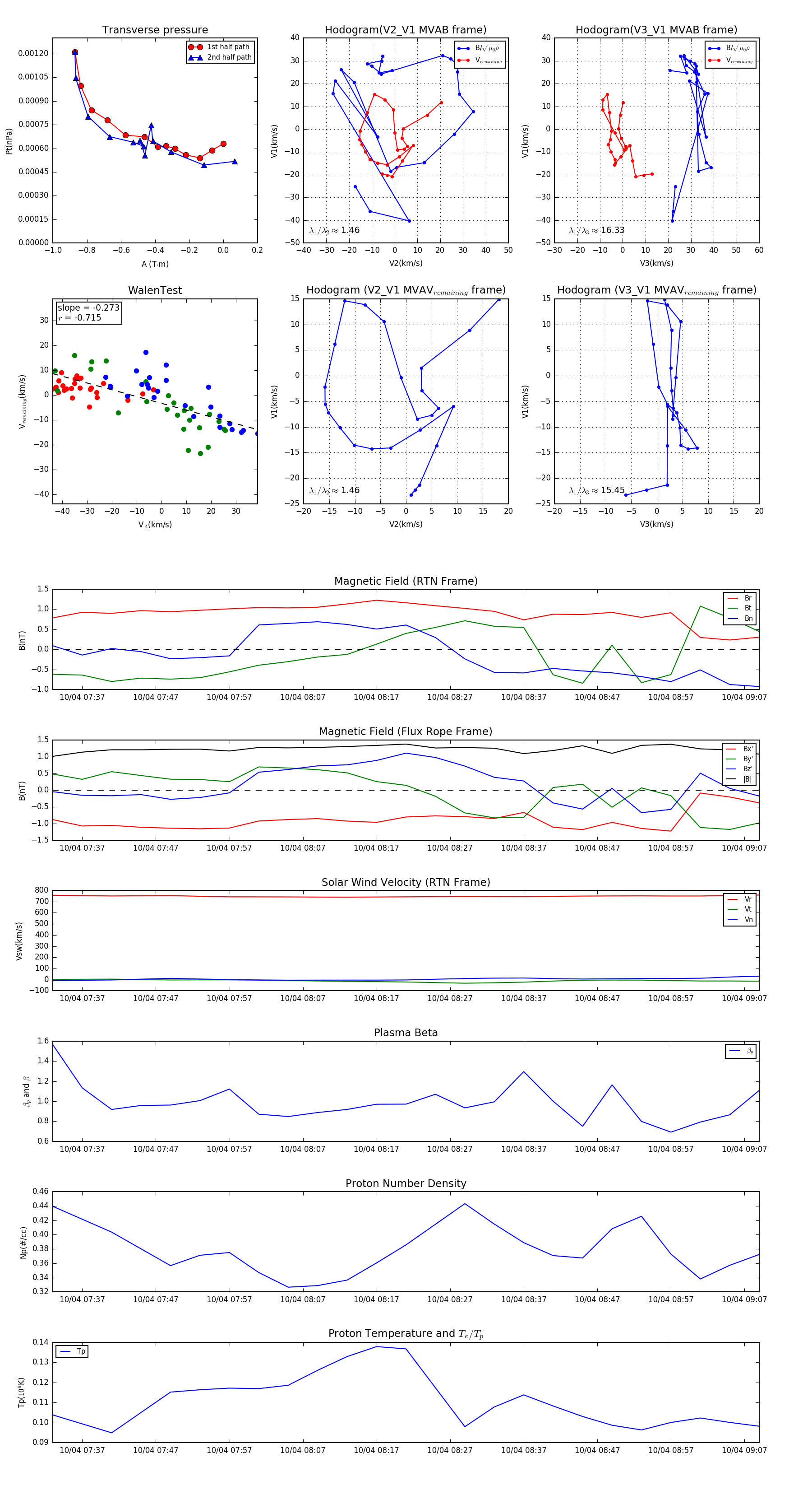
Flux Rope in 1995

Flux Rope Event 1995-10-04 07:33 ~ 1995-10-04 09:09 (97 minutes)


plot