HOME   LIST
‹–   –›

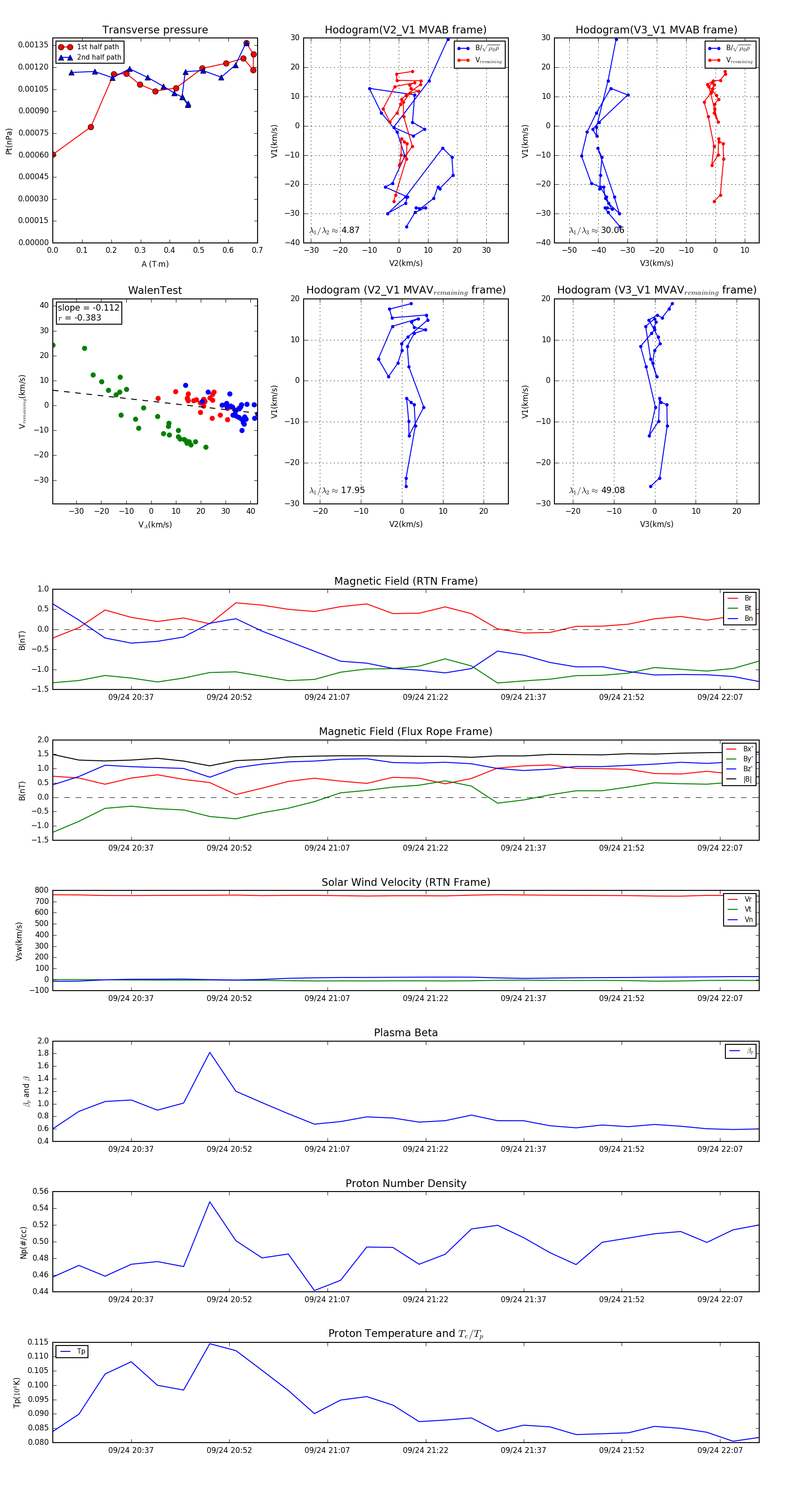
Flux Rope in 1995

Flux Rope Event 1995-09-24 20:25 ~ 1995-09-24 22:13 (109 minutes)


plot