HOME   LIST
‹–   –›

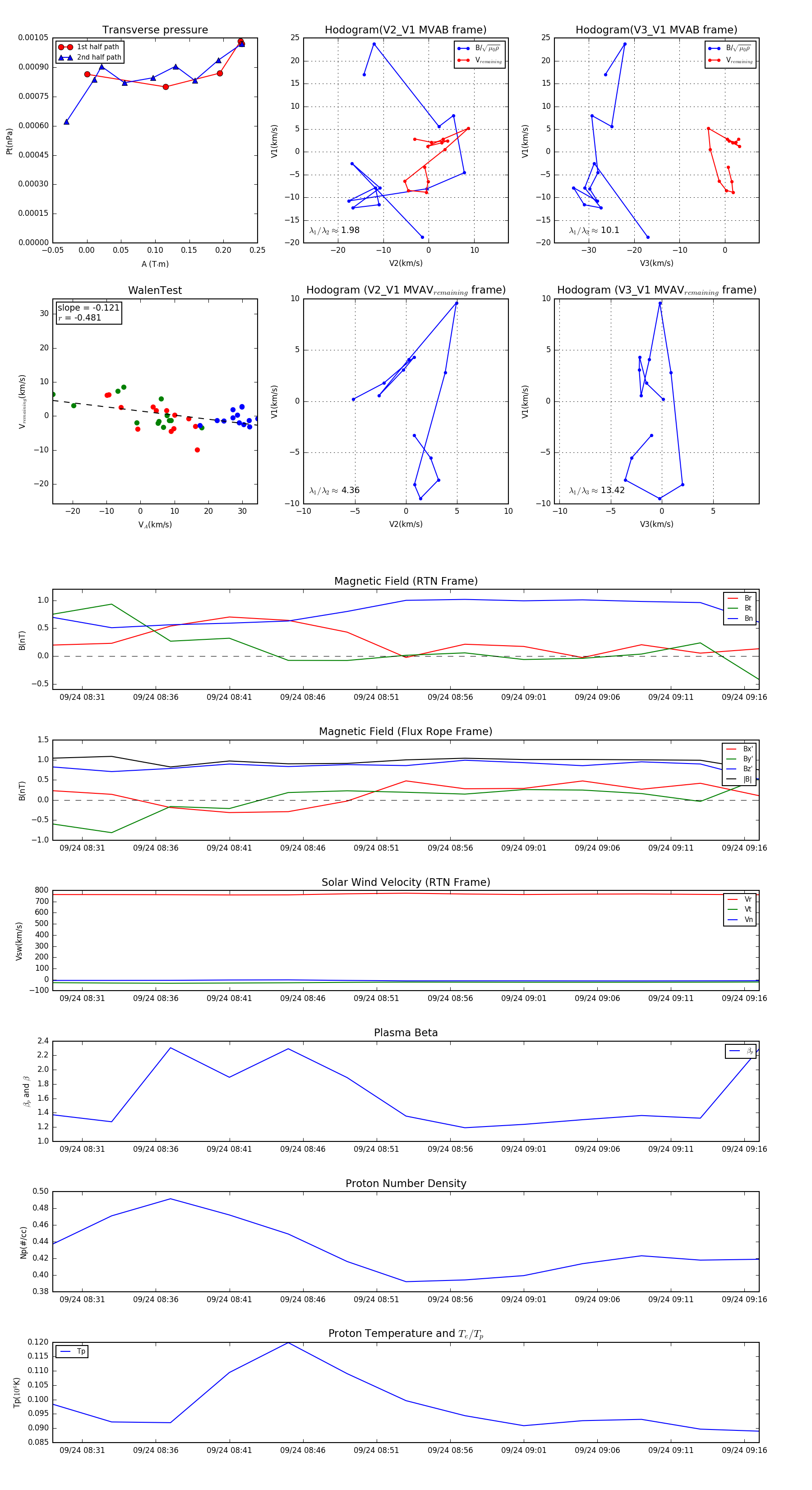
Flux Rope in 1995

Flux Rope Event 1995-09-24 08:29 ~ 1995-09-24 09:17 (49 minutes)


plot