HOME   LIST
‹–   –›

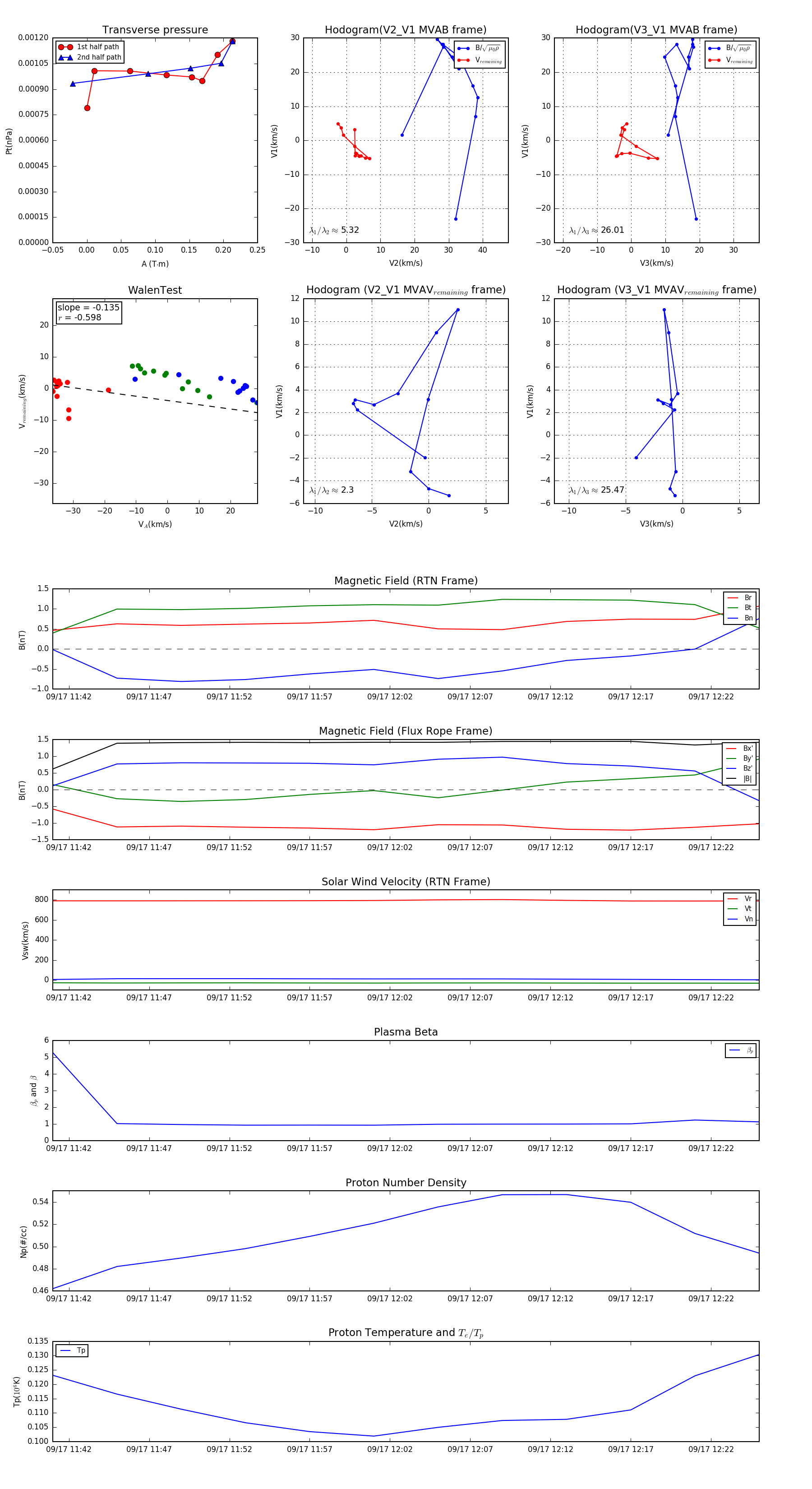
Flux Rope in 1995

Flux Rope Event 1995-09-17 11:41 ~ 1995-09-17 12:25 (45 minutes)


plot