HOME   LIST
‹–   –›

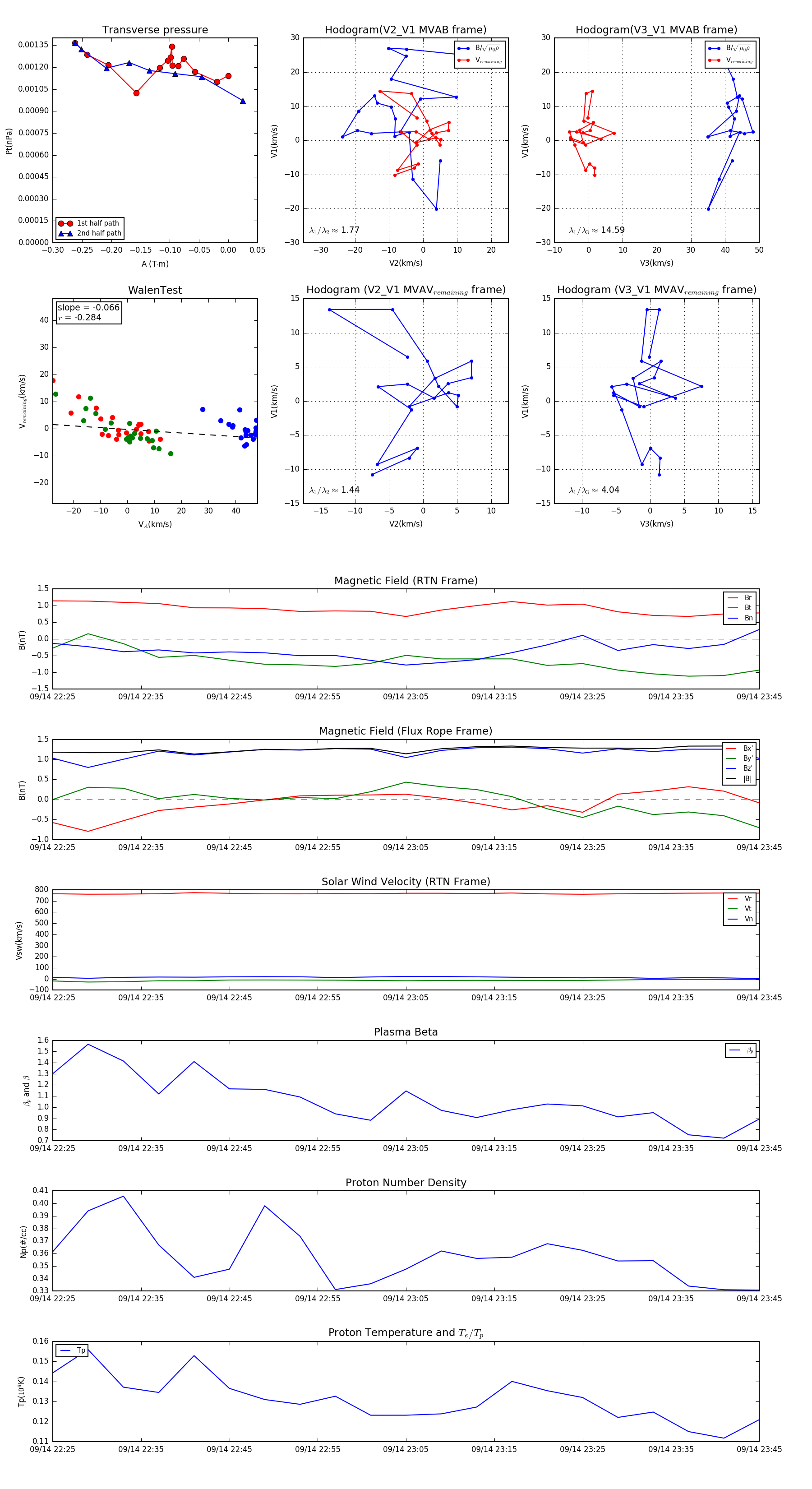
Flux Rope in 1995

Flux Rope Event 1995-09-14 22:25 ~ 1995-09-14 23:45 (81 minutes)


plot